GIS2 2012 Gruppe 3: Unterschied zwischen den Versionen
Keine Bearbeitungszusammenfassung |
Keine Bearbeitungszusammenfassung |
||
| Zeile 156: | Zeile 156: | ||
=== | === Wirkungsmatrix === | ||
Version vom 13. Dezember 2012, 15:37 Uhr
zurück zu: Workshop GIS2 2012
Wo ist das Verdichtungspotenzial für Wohnen hoch, wo tief?
Themabeschrieb
Unser Thema befasst sich mit der Analyse, in welchen Gebieten ein hohes bzw. kleines Potential an Verdichtung im Bereich Wohnen möglich ist. Dabei wurde vor allem die bauliche Verdichtung betrachtet. Eine Wohnverdichtung ist wie folgt möglich:
- Umbau
- Anbau
- Ersatzneubau
Stakeholder
Herr Tobler und Herr Kalberer wurden von der Stadt Winterthur angefragt, ob sich innerhalb des Siedlungsgebietes noch unausgeschöpftes Potenzial an Wohnverdichtung befindet. Mit gütiger Unterstützung des GIS wurde zuerst die Grundlagen studiert und geprüft, ob die Infos zur Eruierung der Wohnverdichtung hilfreich sind. Anschliessend wurden differenzierte Bewertungsmethoden eingefügt und miteinander verglichen. Schlussendlich wurden die Gebäude mit einem hohen Potenzial an Wohnverdichtung grün und jene mit keinem Potenzial rot dargestellt.
Funktionsmodell
Ein hohes Potential der Wohnverdichtung zeichnet sich aus durch:
- Nicht völlig ausgeschöpfte Bauzonen
- Nicht überbaute Bauparzellen (Baulücken)
- Überbauungsgrad
- (Leerstände)
Ein tiefes Potential der Wohnverdichtung zeichnet sich aus durch:
- Hoher Ausbaugrad
- Ungeeignete Bauzonen (tiefes Mass an AZ - z.B. Einfamilienzone)
Eine Wohnverdichtung ist in folgenden Fällen unmöglich:
- Gebiete ausserhalb der Bauzonen (Wald, Gewässer, Strassen etc.)
- Ausbaugrad bei 100%
Folgende Faktoren beeinflussen das Bewertungsresultat im positivem wie negativem Sinne:
- Ausnützungsziffer (Die Datengrundlage der AZ ist leider fehlerhaft und wurde daher nicht berücksichtigt. Im Zentrum von Winterthur ist die AZ grösstenteils mit 0 angegeben, dies ist unmöglich.)
- Überbauungs- und Erschliessungsstand
- Überbauungsziffer (Die Datengrundlage der ÜZ ist leider fehlerhaft und wurde daher nicht berücksichtigt. Der Datensatz ist nicht vollständig.)
- Lärmempfindlichkeitsstufen
- Nutzungszonen
- Gebäudearten
Verwendete GIS-Daten
- Swisstopo vec25
- ZH_ARV
Repräsentationsmodell
Faktor Überbauungs- und Erschliessungsstand
- Es wird zwischen überbaut, baureif, innert 5 Jahren baureif und längerfristig baureif unterschieden.
- ++ baureif / + überbaut / - innert 5 Jahren baureif / -- längerfristig baureif
- Datengrundlage: ZH_ARV, Überbauungs- und Erschliessungsstand
Faktor Lärmempfindlichkeitsstufen
- Skala von 1-4 gemäss Lärmschutzverordnung
- ++ 1 / + 2 / - 3 / -- 4
- Datengrundlage: ZH_ARV, Lärmempfindlichkeitsstufen
Faktor Nutzungszonen
- Zonenbezeichnung der Stadt Winterthur
- ++ Wohnzonen / + Wohn- und Gewerbezonen / - Zentrumszone, Dorfzone / -- Industriezone, Landwirtschaftszone
- Datengrundlage: ZH_ARV, Gruppierung der Zonen
Faktor Gebäudearten
- Unterteilung der Gebäude in Wohngebäude, Kirchen, Schloss, Schiessstände, etc.
- Verhältnis zwischen Wohngebäude- und Grundstücksfläche. Je kleiner das Verhältnis, desto besser.
- Datengrundlage,ZH_ARV, Liegenschaften_F
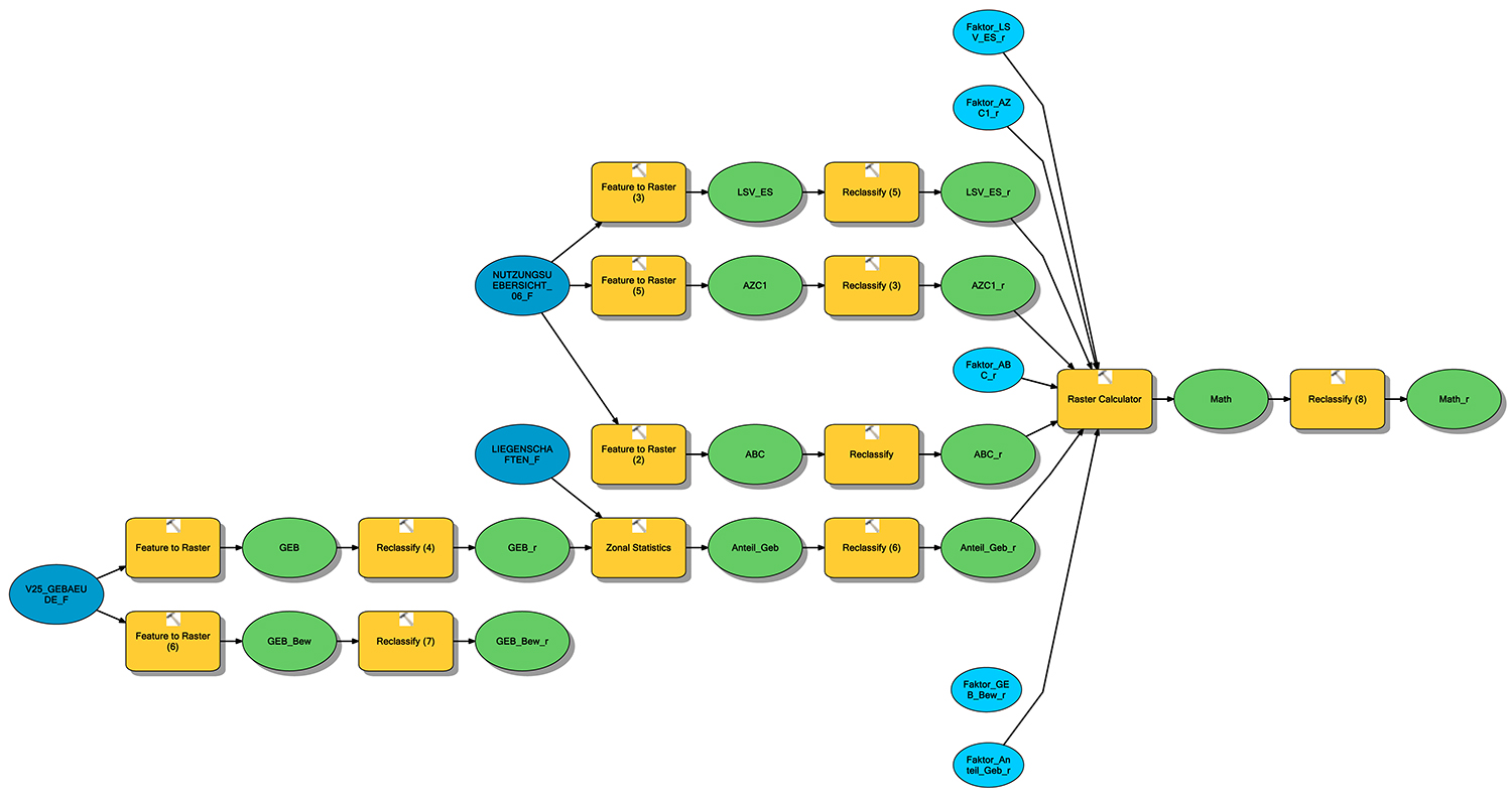
Faktorkombination: Gewichtung und Überlagerung
Die verschiedenen Faktoren wurden wie folgt gewichtet:
- 40% Zonenarten
- 30% Überbauungs- und Erschliessungsstand
- 15% Lärmempfindlichkeitsstufe
- 15% Verhältnis Zwischen Grundstücks- und Gebäudefläche
Die einzelnen Resultate wurden überlagert. Dabei entstand der nachfolgende Plan. Aufgrund der klar abgegrenzten Bewertungen (z.B. Nichtbauzone, Wald, Kirchen, Verkehrsflächen mit der Gewichtung 0) haben die meisten Gebiete kein Potenzial an Wohnverdichtung und es entstand eine sehr restriktive Bewertung.
Entwicklungsversionen für Winterthur
Zusammenfassung
In der Übung 2 unseres Kurses GIS2 erarbeiteten wir eine Entwicklungsvision für Winterthur. Vorgegebene Mindestflächen für Wohnen, Arbeit und Dienstleistung, Ver- und Entsorgung, Verkehr, Erholung und Natur und Landschaft wurden anhand unserer Bewertungskarten der Übung 1 ausgeschieden. Die Mindestanzahl von neuen Einwohnern wurde auf 15'000 vorgeschrieben.
Vorgehensweise
Schritt für Schritt wurden die verschiedenen Gebiete eruiert. Jedes unserer ausgeschiedenen Gebiete basiert auf einer spezifischen Berechnung. Die verschiedenen Ergebnisse der ersten Übung wurden für jede Entwicklungsversion einzeln miteinander verrechnet. So schieden z.B. für die Wohngebiete mit hoher Dichte die Gebiete mit mässiger oder schlechter Erschliessungsqualität aus. Für die Veranschaulichung ist nachfolgend die Berechnung für Wohngebiete mit hoher Dichte:
("%PotOekolEntwickl%" <= 2) & ("%Versorgungsdichte%" > 4) & ("%Erschliessungsquali%" > 4) & ("%EignungPublikumsAnlag%" < 3) & ("%RisikoVerarmung%" < 5)
Endresultat
Fortschritt durch Planung! Mit diesem Slogan wollen wir die Stadt Winterthur und die umliegenden Gemeinden darauf aufmerksam machen, dass mit einer frühzeitigen Planung die Entwicklung lenkend beeinflusst werden kann. Böse Überraschungen werden somit vermieden.
Es wurden folgende Fläche für die verschiedenen Nutzungen ausgewiesen:
37.0 ha: Siedlungsverdichtungsgebiete (+ 75 P/ha)
36.6 ha: Wohngebiete mit hoher Dichte (150 P/ha)
69.5 ha: Wohngebiete mit mittlerer Dichte (75 P/ha)
67.5 ha: Wohngebiete mit geringer Dichte (25 P/ha)
11.8 ha: neues Gewerbe, Dienstleistungs- oder Industriegebiet
3.1 ha: neues Grosseinkaufszentrum
3.9 ha: neues Forschungs- und Technologiezentrum
3.2 ha: Deponie
2.6 ha: Holz-/Biogas Kombi Heizkraftwerk
100 ha: allg. Erholungsgebiete
10 ha: Sportplatz
80 ha: Golfplatz
3 ha: neue Naturschutz-Biotopflächen
2 km: Ausdolung und/oder Bachrevitalisierung
57 ha: Fördergebiet für Landschaftsqualität Landwirtschaft
Der nachfolgende Plan zeigt kartographisch, welche Gebiete sich für eine zukünftige Nutzungsart am Besten eignen.
Wirkungsanalysen
Zusammenfassung
Die Übung 3 werden alle Planungen mit dem eigenen Bewertungs- und Wirkungsmodell getestet und bewertet. Je besser die einzelnen Planungen mit dem Bewertungs- und Mitwirkungsmodell übereinstimmen, desto grösser die Punkteanzahl.
Wirkungsmatrix
| Ursprung | Spaltenkopf 1 | Spaltenkopf 2 | Spaltenkopf 3 |
|---|---|---|---|
|
Zeilenkopf 1 |
Feld 1_1 |
Feld 2_1 |
Feld 3_1 |
|
Zeilenkopf 2 |
Feld 1_2 |
Feld 2_2 |
Feld 3_2 |
|
Zeilenkopf 3 |
Feld 1_3 |
Feld 2_3 |
Feld 3_3 |
