GIS2 2010 Gruppe 2

Aus Geometa Lab OST
Zur Navigation springen Zur Suche springen

zurück zu Workshop GIS2 2010

Thema

ÖV-Erschliessungsgüte im Raum Winterthur

Kanton und Gemeinden fördern im Rahmen der Raumplanung vorrangig den öffentlichen Verkehr mit dem Ziel, die Erschliessung mit einem attraktiven öffentlichen Verkehrsmittel zu sichern und in bezug auf den Umweltschutz und die Volkswirtschaft ein möglichst gutes Verhältnis zwischen öffentlichen und individuellem Verkehr anzustreben. Wir zeigen im Raum Winterthur auf, wie gut momentan die ÖV-Erschliessung abgedeckt ist.

Annahmen

Die grossen Entwicklungstrends in der Region Winterthur setzen sich die nächsten Jahre/Jahrzehnte fort. z.B.:

  • Zunahme der Wohnbevölkerung
  • Zunahme des Flächenbedarfs pro Kopf für Wohnen
  • Weiterer Ausbau der Hauptverkehrsachsen
  • Siedlungsfläche wächst weiter an

Stakholder

  • ÖV-Planer (Stadtbus Winterthur)
  • Stadt-Planer (Stadtentwicklung Winterthur, Amt für Städtebau)

Bewertung

Faktoren

  • 1. öV-Haltestellen (Bus und Bahn)
  • 2. Einzugsbereich der öV-Haltestellen
  • 3. Berücksichtigung der Steigung für Fussgänger
  • 4. Hindernisse für Fussgänger (Gewässer, Autobahn)

Bewertungsinhalt

Was ist eine gute Situation?

  • je kürzer und umwegfreier ein Weg zur Haltestelle, desto besser
  • je mehr Abfahrten pro Zeiteinheit, bzw. Linien pro Haltestelle, desto besser


Skizze:

Skizze3.jpg

Faktorkombination: Gewichtung und Überlagerung

1. öV-Haltestellen (Bus und Bahn)

Datengrundlage zu ÖV-Haltestellen vom Amt für Raumvermessung Zürich

2. Einzugsbereich der öV-Haltestellen

Einzugsbereich Bahn = 750m
Einzugsbereich Bus, Postauto, Trolley-Bus = 400m
Erschliessungsgüte in Abhängigkeit der Distanz
  • Bahn
000 - 150m = 100%
151 - 300m = 80%
301 - 450m = 60%
451 - 600m = 40%
601 - 750m = 20%
750 - undendlich = 0%
  • Bus, Postauto, Trolley-Bus
000 - 080m = 100%
081 - 160m = 80%
161 - 240m = 60%
241 - 320m = 40%
321 - 400m = 20%
400 - undendlich = 0%


3. Berücksichtigung der Steigung für Fussgänger

1. Darstellung des digitalen Höhenmodells in Steigung in Prozent

2. Umwandlung der Neigungsgrade mit Berücksichtigung der gefühlten Distanz

DHM / 10 + 1

4. Hindernisse für Fussgänger (Gewässer, Autobahn)

Datengrundlage Vektor 25 von Swisstopo
Hindernisse sind:
  • Gewässer
  • Autobahn
  • Eisenbahn

Dokumentation

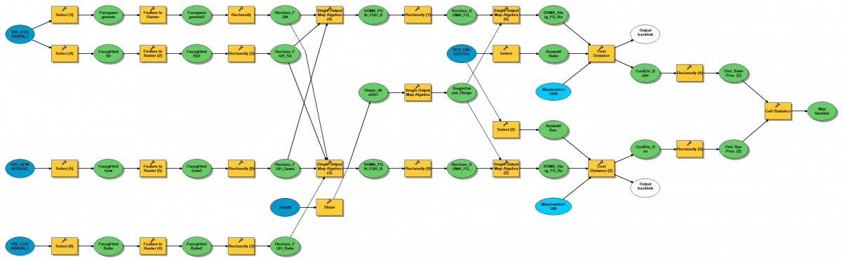
Vorbemerkung für die Arbeit mit dem Modell in GIS: Erstellen der Scratch-Datenbank auf der jeweiligen lokalen Festplatte muss immer mit der gleichen Pfadstruktur erfolgen, weil die Pfade nicht dynamisch sind. D:\Seba_Beni_OeV\Seba_Beni_Scratch.mdb


In ArcCatalog in R:\StudiengangR\0_Studenten\Rjahr3\GIS2\Seba_Beni "OeV-Erschliessung.gdb" anlegen.

Toolbox anlegen: "Erschliessungsmodelle"

Darin ein Modell anlegen: "Erschliessung"

Einstellung von Modell unter Register "Environments":

  • Current Workaspace
  • Extend (Top: 267500.0; Right: 704500.0; Bottom: 255500.0; 683500.0)
  • Cellsize (25)

Modellschritte

1. Darstellung des digitalen Höhenmodells in Steigung in Prozent

2. Umwandlung der Neigungsgrade mit Berücksichtigung der gefühlten Distanz

DHM / 10 + 1

3. Unterteilung der Haltestellen in zwei Kategorien

Bahn
Bus, Postauto, Trolley-Bus

4. Berechnung der Kostendistanz nach Haltestellenkategorie

Einzugsbereich Bahn = 750m
Einzugsbereich Bus, Postauto, Trolley-Bus = 400m

5. Reklassifizierung der Kostendistanzen pro Haltestellenkategorie

Bahn
000 - 150m = 100%
151 - 300m = 80%
301 - 450m = 60%
451 - 600m = 40%
601 - 750m = 20%
750 - undendlich = 0%
Bus, Postauto, Trolley-Bus
000 - 080m = 100%
081 - 160m = 80%
161 - 240m = 60%
241 - 320m = 40%
321 - 400m = 20%
400 - undendlich = 0%

6. Zusammenzug der beiden Haltestellenkategorien

Anwendung der Zellenstatistik (Maximum)
Klassen 0 - 5

7. Reklassierung in 6 Klassen

1 = bester Wert
2 = mittlerer bis bester Wert
3 = mittlerer Wert
4 = geringer bis mittlerer Wert
5 = geringer Wert
6 = keinen Wert

Modelldiagramm

Modelldiagramm Erschliessung.jpg