GIS2 2011 Gruppe 2: Verdichtungspotenzial
Zur Navigation springen
Zur Suche springen
zurück zu: Workshop GIS2 2011
Verdichtungspotenzial
Die Fragestellung für unsere Gruppe lautet: Wo in der Region Winterthur finden sich Gebiete, in denen eine Verdichtung Sinn macht bzw. angezeigt wäre?
Verdichtung wird dabei so verstanden, dass sie nur im bereits bebauten Gebiet stattfinden kann.
Stakeholder
Das Thema wird bewertet aus der Sicht von Planenden. Als Endresultat entsteht eine Karte, die aufzeigt, wo Verdichtungspotenzial besteht.
Bewertung
Bewertungsinhalt
- Eine Karte zeigt auf, welche Gebiete Verdichtungspotenzial aufweisen.
- Grün (bzw. "sehr gut") sind Gebiete, die sich aufgrund verschiedener Positiv-Kriterien für Verdichtungsprozesse eignen.
- Rot (bzw. "schlecht") markiert sind Bereiche, die entweder bereits dicht bebaut sind oder die für Verdichtung nicht in Frage kommen (in diesem Beispiel gilt dies für Nicht-Siedlungsgebiet und Hauptverkehrsadern).
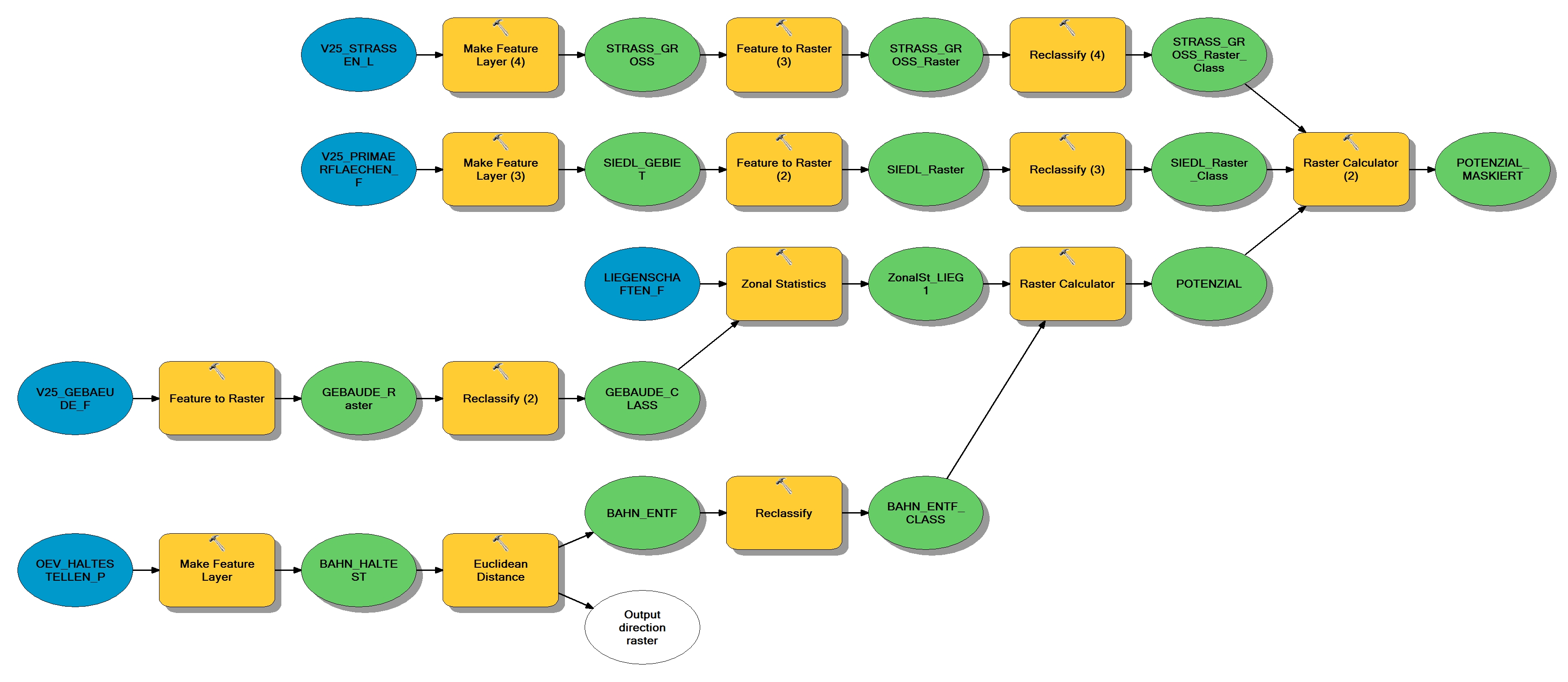
Faktor 1: Einzugsgebiete von Bahnhaltestellen
- Bewertungsüberlegungen: Die Einzugsgebiete von Bahnhaltestellen kommen grundsätzlich in Frage für weitere Verdichtung, da es aus planerischer Sicht Sinn macht, mit Bahnhaltestellen möglichst viele Leute zu erreichen bzw. bedienen zu können.
- Datengrundlage: ÖV-Haltestellen, 1997, Kanton Zürich
- Faktorableitung: Je weiter weg sich das betrachtete Gebiet von Bahnhaltestellen befindet, desto schlechter wird es bewertet.
| Bewertung | Distanz zu Bahnhaltestellen |
|---|---|
| Punkte | Distanz in m |
| 100 | < 250 |
| 75 | 250 - 500 |
| 50 | 500 - 750 |
| 25 | 750 - 1'000 |
| 0 | > 1000 |
Faktor 2: Unbebauter Anteil der Parzellen
- Bewertungsüberlegungen: Je grösser die unbebaute Fläche einer Parzelle im Verhältnis zu ihrer gesamten Fläche ist, desto grösser sind die Chancen, dass eine nachträgliche Verdichtung stattfinden kann.
- Hohes Potenzial besteht dort, wo der Anteil der bebauten Fläche O ist, also die ganze Parzelle unbebaut ist.
- Kein Potenzial besteht dort, wo der Anteil der bebauten Fläche 1 ist, also die ganze Parzelle mit Gebäudefläche bedeckt ist.
- Datengrundlage: VEC25, Swisstopo (Gebäudeflächen und Flächen Liegenschaften)
- Faktorableitung: Mittels dem Tool "Zonal Statistics" wird berechnet, wie hoch das Verhältnis von Gebäudefläche zur gesamten Parzellenfläche ist. Das Tool berechnet dabei auf Grund von Rasterdaten das durchschnittliche Verhältnis von "Gebäudepixel" zu "Nicht-Gebäudepixel" innerhalb einer Parzelle.
Faktorkombination: Gewichtung
- Faktor 1: Einzugsgebiete von Bahnhaltestellen x1
- Faktor 2: Unbebauter Anteil der Parzellenfläche x2
- Der unbebaute Anteil der Parzellenfläche ist für das Verdichtungspotenzial massgeblich. Die Nähe zu den Bahnhaltestellen ist eine Verfeinerung der grundsätzlichen Eignung. Der Faktor 2 wird deshalb doppelt gewichtet.
