CAS2012 publikumsintensive Anlagen
zurück zu Workshop CAS 2012
Ausgangslage
Im Grossraum Winterthur sollen geeignete Orte für publikumsintensive Anlagen gefunden werden.
Publikumsintensive Anlagen, unsere Definition
"Publikumsintensive Anlagen" ist ein weit gefasster Begriff, der hier eingeschränkt werden soll. Neben grossen Einkaufszentren, Kinos oder Eishockeystadien, welche oft im Siedlungsgebiet liegen, gibt es weitere grosse Anlagen wie Zoos, Fussballstadien oder Parks wie Wasserparks & Co., welche in der Regel ausserhalb der Siedlungen oder an deren Rändern liegen.
Ziel dieser Aufgabe ist es, geeignete Orte für ein Fussballstadion (ca. 200m x 150m) zu finden.
Anforderungen an den Raum
- Hangneigung: je flacher, desto besser
- ausserhalb der Wohnsiedlung
- Industriegebiete sind KEIN Ausschlusskriterium
- Abstand zur Siedlung: je näher desto besser
- Abstand zu Bahnstationen: je näher desto besser, max. 1500m
- Strassen werden nicht berücksichtigt, die Fussballfans sollen mit dem öV anreisen!
benötigte Datensätze
- Arealstatistik vom BfS
- DTM von der Swisstopo
- öV Haltestellen ZH
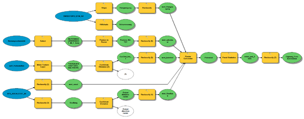
Vorgehen
Tabellen zur Reklassifizierung
Hangneigung bewerten, Reclassify
| Old Values | New Values |
|---|---|
| 0-3 | 100 |
| 3-5 | 50 |
| 5-90 | 0 |
| NoData | NoData |
Arealstatistik bewerten, Reclassify (2)
| Old Values | New Values |
|---|---|
| 1 | 0 |
| 2 | 0 |
| 3 | 0 |
| 4 | 100 |
| 5 | 100 |
| 6 | 80 |
| 7 | 80 |
| 8 | 100 |
| 9 | 0 |
| 10 | 0 |
| 11 | 0 |
| 12 | 0 |
| 13 | 0 |
| 14 | 100 |
| 15 | 100 |
| 16 | 0 |
| 17 | 0 |
| 18 | 100 |
| 19 | 100 |
| 20 | 0 |
| 21 | 0 |
| 22 | 0 |
| 23 | 0 |
| 24 | 0 |
| NoData | NoData |
Siedlung aus der Arealstatistik exrahieren, Reclassify (3)
| Old Values | New Values |
|---|---|
| 1 | NoData |
| 2 | NoData |
| 3 | NoData |
| 4 | NoData |
| 5 | NoData |
| 6 | NoData |
| 7 | NoData |
| 8 | NoData |
| 9 | NoData |
| 10 | NoData |
| 11 | NoData |
| 12 | NoData |
| 13 | NoData |
| 14 | NoData |
| 15 | NoData |
| 16 | 1 |
| 17 | 1 |
| 18 | 1 |
| 19 | 1 |
| 20 | 1 |
| 21 | NoData |
| 22 | NoData |
| 23 | NoData |
| 24 | NoData |
| NoData | NoData |
Siedlungsnähe bewerten, Reclassify (4)
| Old Values | New Values |
|---|---|
| 0 | 0 |
| 0-5 | 0 |
| 5-200 | 100 |
| 200-500 | 80 |
| 500-1000 | 50 |
| 1000-5000 | 0 |
| NoData | NoData |
Bahnhofsnähe bewerten, Reclassify (5)
| Old Values | New Values |
|---|---|
| 0 | 0 |
| 0-400 | 0 |
| 400-750 | 100 |
| 750-1200 | 80 |
| 1200-10000 | NoData => Das ist Teil 1 des Tricks, dass die Gebiete mit mehr als 1200m Abstand zu Bahnstationen ausgeschlossen werden! |
| NoData | NoData |
Babauungsstand bewerten, Reclassify (6)
| Old Values | New Values |
|---|---|
| 1 | 100 |
| 2 | 100 |
| 3 | 100 |
| 4 | 100 |
| NoData | NoData |
Reklassifizieren der Potentialflächen, Reclassify (4)
| Old Values | New Values |
|---|---|
| 0-40 | 0 |
| 40-50 | 0 |
| 50-60 | 100 |
| 60-67 | 80 |
| 67-73 | 50 |
| 73-100 | 0 |
| NoData | 0 => Und das ist Teil 2 des Tricks, hier werden die vorhin als NoData bezeichneten Gebiete ausgeschlossen! |
weitere Eingaben
Eingabe "Raster Calculator" (Gewichtung der Themen)
(5*("%wert_Hangneigung%") + 5 * ("%wert_areal%") + 4 * ("%wert_Siedlung%") + ("%wert_bahnhof%") + 7 * ("%wert_unbebaut%")) / 22
Eingabe Focal Statistics
Circle, 200m, MEAN
Eingabe Select
Expression: ABC <> 'B'
Eingabe Make Feature Layer
Expression: VTYP = 'Bahn'
Eingabe Slope
Output measurement: DEGREE
Eingabe Hillshade
keine Eingabe nötig