GIS2 2010 Gruppe 007

Aus Geometa Lab OST
Zur Navigation springen Zur Suche springen

zurück zu Workshop GIS2 2010

Naturnahe Naherholung

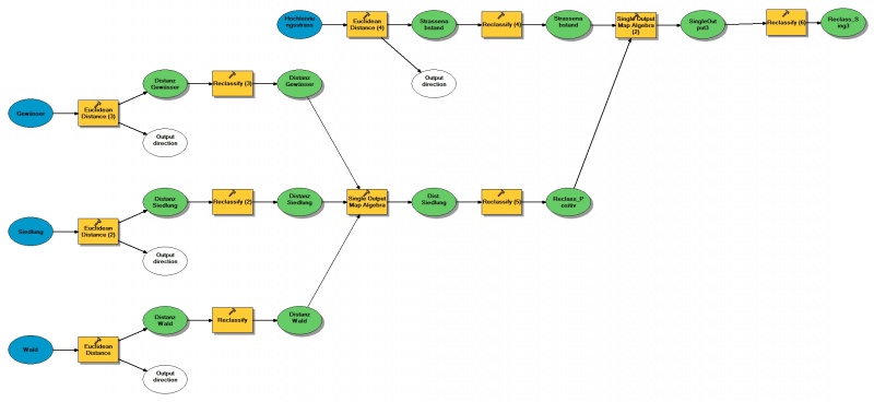
In unserer Karte stellen wir Standorte für die naturnahe Naherholung dar. Der Erholungsraum "im Grünen" soll für die Anwohner in einem Bereich liegen welchen sie problemlos zu Fuss erreichen und nahe an Naturobjekten - wie Gewässer oder Wald - liegen. Störende Strassen wie Autobahnen stören sowohl die Naturnähe als auch den Erholungsfaktor. Datei:Skizze.pdf

Stakholder

Wir bewerten das Thema aus der Sicht von der Bevölkerung und der Anwohner der Gemeinde.

Bewertung

Bewertungs - Faktoren

  • Distanz Siedlungsgebiet
  • Distanz Naturobjekte (Gewässer, Wald)
  • Distanz Autobahn

Bewertungsinhalt

  • Was ist eine gute Situation?
Ein naturnahes Gebiet das vom Siedlungsgebiet zu Fuss problemlos zu erreichen ist und nicht durch einen störenden Faktor (z. B. Autobahn) beeinflusst wird.
  • Was ist eine schlechte Situation?
Ein naturnahes Gebiet das nicht zu Fuss zu erreichen ist.
Ein naturnahes Gebiet belastet mit störenden Faktoren (z. B. Autobahn)

Distanz Siedlungsgebiet

Bewertungsüberlegungen: Was ist gut - was ist schlecht?
Die Naherholung befindet sich - wie der Name schon verrät - in der Nähe. Und zwar in der Nähe des Wohnsitzes. Die naturnahen Räume sollen zu Fuss erreichbar sein.
Zu Fuss erreichbar:
0m = sehr gut (Wert 100)
1000m = schlecht (Wert 10)
>1000m = sehr schlecht (Wert 0)
Datengrundlage: ZH ARV

Distanz Wald

Bewertungsüberlegungen: Was ist gut - was ist schlecht?
Die Nähe zum Wald wird als naturnah empfunden.
Nähe zum Wald
Im und am Wald (<50m) = sehr gut (Wert 100)
<200m = gut (Werte 25 -75)
>200m = schlecht (Wert 0)
Datengrundlage: ZH WALD

Distanz Gewässer

Bewertungsüberlegungen: Was ist gut - was ist schlecht?
Die Nähe zum Gewässer wird als naturnah empfunden.
Nähe zum Gewässer:
Im Gewässer = schlecht (Wert 0)
Am Gewässer (<10m) = sehr gut (Wert 100)
<50m = gut (Werte 15-60)
>50m = schlecht (Wert 0)
Datengrundlage: ZH ARV

Distanz Autobahn

Bewertungsüberlegungen: Was ist gut - was ist schlecht?
Die Autobahn wird in der naturnahen Naherholung als störend empfunden.
ACHTUNG DIE WERTE DER DISTANZ ZUR AUTOBAHN SIND INVERTIERT DA SIE ZUM SCHLUSS ABGEZOGEN WERDEN.
Nähe zur Autobahn:
Autobahn = sehr schlecht (Wert 100)
An der Autobahn (<50m) = schlecht (Wert 75)
<200m = schlecht (Werte 25-50)
>50m = gut (Wert 0)
Datengrundlage: ZH VERKEHR

Faktorkombination: Gewichtung und Überlagerung

"Distanz Siedlungsgebiet" geschnitten mit "Distanz Wald" "Distanz Siedlungsgebiet" geschnitten mit "Distanz Gewässer" Durchschnittwert der beiden Schnittmengen minus "Distanz Autobahn" (Desshalb sind die Werte der Autobahn invertiert.)

Bewertungskarte

Bewertungskarte.jpg

Modell

Bild Modell Martin.jpg

Datei:Report.pdf


Datei://R:\StudiengangR\0 Studenten\Rjahr3\Gis Gruppenarbeit\Gruppe Nicola Martin


Relevante Kriterien

Nr. Bereich Einbezogene Bewertungsmodelle Überlegungen

11

Siedlungsverdichtungsgebiet

(Verd. Potential > 4) & (ÖV-Güte > 3)

Innereverdichtung, urbane Gebiete, gute Erschliessung

12

Gebiete „Elitäres Wohnen“

ist verpönt

-

13

Wohngebiete mit hoher Dichte

(Wohnreserve > 1) & (Naherholung > 2)

Reserven nutzen, gute Naherholung, urbanität

14

Wohngebiete mit mittlerer Dichte

(Wohnreserve > 3) & (Naherholung > 3) & (ÖV-Güte > 3)

nichtüberbautes Gebiet, gute Wohnqualität, gute Erschlilessung

15

Wohngebiete mit geringer Dichte

(Wohnreserve > 3) & (BZ Wohnen > 3) & (Naherholung > 3)

nichtüberbautes Gebiet, BZ W2, Dezenttralität

21

Gewerbe, Dienstleistungs- oder Industriegebiet

- (Lebensräume > 2) & (Landwirtschaftliche Prod. > 3)

möglichst weg von Lebensräumen und nicht Bauzonen

22

Neues Gross-Einkaufszentrum (Glatt 2)

(ÖV-Güte > 3) & (Publikumsintensiv.Nutzungen > 5)

anschliessend an bestehende Gewebegebiets-Cluster

23

Neues Forschungs- und Technologiezentrum

(ÖV-Güte > 4) & (BZ Wohnen < 4)

kein gutes Landwirtschaftsgebiet sowie naturnahe Erholung

31

Neue ARA

(BZ Wohnen < 2) & (Naherholung < 2)

weg von Wohnzonen, weg von Naherholung

41

Gebiete für Langsamverkehr

nicht behandelt

-

42

Gebiete für ÖV-Aufwertung

nicht behandelt

-

43

Strassen

nicht behandelt

-

44

ÖV-Haltestellen

nicht behandelt

-

51

Allg. Erholungsgebiete

(Naturerholung 1 > 4) or (Naturerholung 2 > 4)

verschnitt von naturnaher und freizeitnaher Naturerholung

52

Sportplatz

(ÖV-Güte > 2) & (Publikumsintensiv.Nutzungen > 3)

gute Erreichbarkeit durch öV, verflechtung mit anderen Unterhaltungen (pub.Inten.Nutz.)

53

Golfplatz

(Naherholung > 3) & (Landwirtschaftliche Produktion < 3) & (Naherholung < 3)

weg von gesunden LW-Flächen, Erholung nicht tangieren

61

Neue Naturschutz-Biotopflächen

(Biodiversität > 5)

beachten der Feuchtgebiete

62

Ausdolungen und Bachrevitalisierungen

muss in 5. Klasse integriert sein (eingedolt)

Gewässerkataster, nicht HW gefärdet

63

Fördergebiete für Öko-Ausgleich

(Biodiversität > 3) & (Landwirtschaft < 3)

weg von LW-Gebiet, nahe Biodiversität

Karte

Gruppe 007 Map.jpg

Wirkungsmatrix

Tabelle Wirkungsmatrix

Anhand einer Bewertungsmatrix werden die Auswirkungen der Inhaltstypen aus dem Planungsprogramm auf die Flächen der naturnahen Naherholung eingestuft/abgeschätzt.

Wirkungsmatrix 007 Seite 1.jpg


Wirkungsanalyse

Basierend auf der Bewertungsmatrix und dem Bewertungsmodell "Bewertung der Eignung für die landwirtschaftliche Produktion im Raum Winterthur " wird nun mit jedem der von den Gruppen erstellten Visionsplänen eine Wirkungsanalyse durchgeführt. Anhand dieser kann nun aufgezeigt werden, wie günstig sich die unterschiedlichen Visionspläne jeweils auf die Wohnreserven auswirken.


SWOT-Analyse

Folgende SWOT-Analyse zeigt die Überlegungen und Einschätzungen zum Optimierungspotenzial und Nützlichkeit des Modells Eignung für naturnahe Naherholung im Raum Winterthur:

Was ist? Was könnte?

Stärken (Strengths):

Chancen (Oppurtunities):

  • Berücksichtigung der Waldnähe
  • Berücksichtigung der Nähe zu Gewässsern
  • Berücksichtigung von Abständen zu Strassen
  • Naturnähe fördern
  • Vernetzung der Naturräume
  • gute Erreichbarkeit von Naturräumen

Schwächen (Weaknesses):

Gefahren (Threats):

  • Unverhältnismässig viel Naherholungsraum in kleinen Gemeinden
  • Keine Typisierung der Naherholungsflächen
  • Flächen ausserhalb der Erreichbarkeit werden als schlecht bewertet obwohl potenzial besteht
  • Grünräume innerhalb der Stadt beachten