GIS2 2010 Gruppe 11
zurück zu Workshop GIS2 2010
Phase 1: Das Repräsentationsmodel
Nachwachsender Rohstoff Holz
Nachwachsende Rohstoffe sind organische Rohstoffe, die aus land- und forstwirtschaftlicher Produktion stammen und vom Menschen zielgerichtet für weiterführende Anwendungszwecke außerhalb des Nahrungs- und Futterbereiches verwendet werden.
Forst-und energiewirtschaftlich ist die Förderung von Holzheizungen sehr erwünscht. Holz ist ein einheimischer Energieträger, mit welchem CO2-neutral hohe Temperaturen erzeugt werden können.
Die vermehrte Energieholznutzung kann auch wirtschaftliche Impulse auslösen, weil die Ausgaben für Heizinstallation und Brennstoff bei Holzheizungen im Land bleiben.
Viele Gemeinden weisen ein Potential an ungenutzter Holzenergie auf.
Stakeholder
Wir bewerten das Thema aus der Sicht der Gemeinde Winterthur.
Phase 2: Das Funktionsmodel
Bewertung
Bewertungs - Faktoren
- Wüchsigkeit
- Hangneigung
- Erschliessung
- Schutzwald
Bewertungsinhalt
- Was ist eine gute Situation?
Eine gute Situation ergibt sich aus den geeigneten Baumarten, welche eine hohe Wüchsigkeit aufweisen. Zu dem muss die Waldfläche zugänglich sein und auf Grund der Hangneigung bewirtschaftet werden können.
- Was ist eine schlechte Situation?
Eine schlechte Situation ergibt sich, wenn das Gebiet nicht erschlossen ist, keine geeignete Baumart vorweist oder dem Schutzwald angehört.
Phase 3: Das Bewertungsmodel/Karte
Bewertungsüberlegungen:
In der Bewertungskarte wird dargestellt, wo im Wald nutzbares Holz vorhanden ist, ob dieser erschlossen und an geeigneter Hanglage ist, um Holz zu gewinnen. Zudem wird berücksichtigt, ob die vorher benannten Flächen zum Schutzwald gehören.
Faktorkombination: Gewichtung und Überlagerung
Faktor 1
Wüchsigkeit
Bei der Eignung der Baumart wurde die Wüchsigkeit, das heisst wie schnell der Baum nachwächst, der jeweiligen Baumarten berücksichtigt. Die verschiedenen Waldgesellschaften wurden anhand eines Buches bewertet. Insgesamt wurden 97 Waldgesellschaften bewertet.
Datengrundlage: ZH_Wald
Faktor 2
Hangneigung
Um Holz aus einem Gebiet gewinnen zu können, muss das Areal für die Förster zugänglich sein. Die Hangneigung darf also nicht zu steil sein. Die Hangneigung wurde wie folgt bewertet:
Datengrundlage: SWISSTOPO_DHM25
| Neigung (°) | Gewichtung |
|---|---|
|
0-10° |
100 |
|
10-20° |
80 |
|
20-30° |
60 |
|
30-40° |
40 |
|
<40° |
0 |
|
noData |
0 |
Faktor 3
Erschliessung
Das Gebiet muss ausserdem erschlossen sein, um Mensch und Maschine ins Gebiet zu bringen und das Holz wieder ab zu transportieren. Die Erschliessung wurde anhand des Abstandes zu befahrbaren Strassen und Wege wie folgt bewertet:
Datengrundlage: V25_Strassen_L
| Abstand (m) | Gewichtung |
|---|---|
|
0-25m |
100 |
|
25-50m |
80 |
|
50-75m |
50 |
|
75-100m |
30 |
|
<100m |
0 |
|
noData |
0 |
Faktor 4
Schutzwald
- Schutzwald 1. Priorität:
Schutzwald, welcher ein hohes Schadenpotential schützt (Menschenleben, hohe Sachwerte); entspricht Wald mit besonderer Schutzfunktion (BSF-Wald) gemäss Buwal.
- Schutzwald 2. Priorität:
Schutzwald, welcher ein mässiges Schadenspotential schützt (erhebliche Sachwerte, wenig frequentierte Verkehrswege); entspricht Wald mit erhöhter Schutzfunktion.
Datengrundlage: ZH_Wald
In der Bewertung wurden beide Prioritäten als ungeeignet zum Abholzen klassiert.
| Priorität | Gewichtung |
|---|---|
|
1 |
0 |
|
2 |
0 |
|
noData |
no Data |
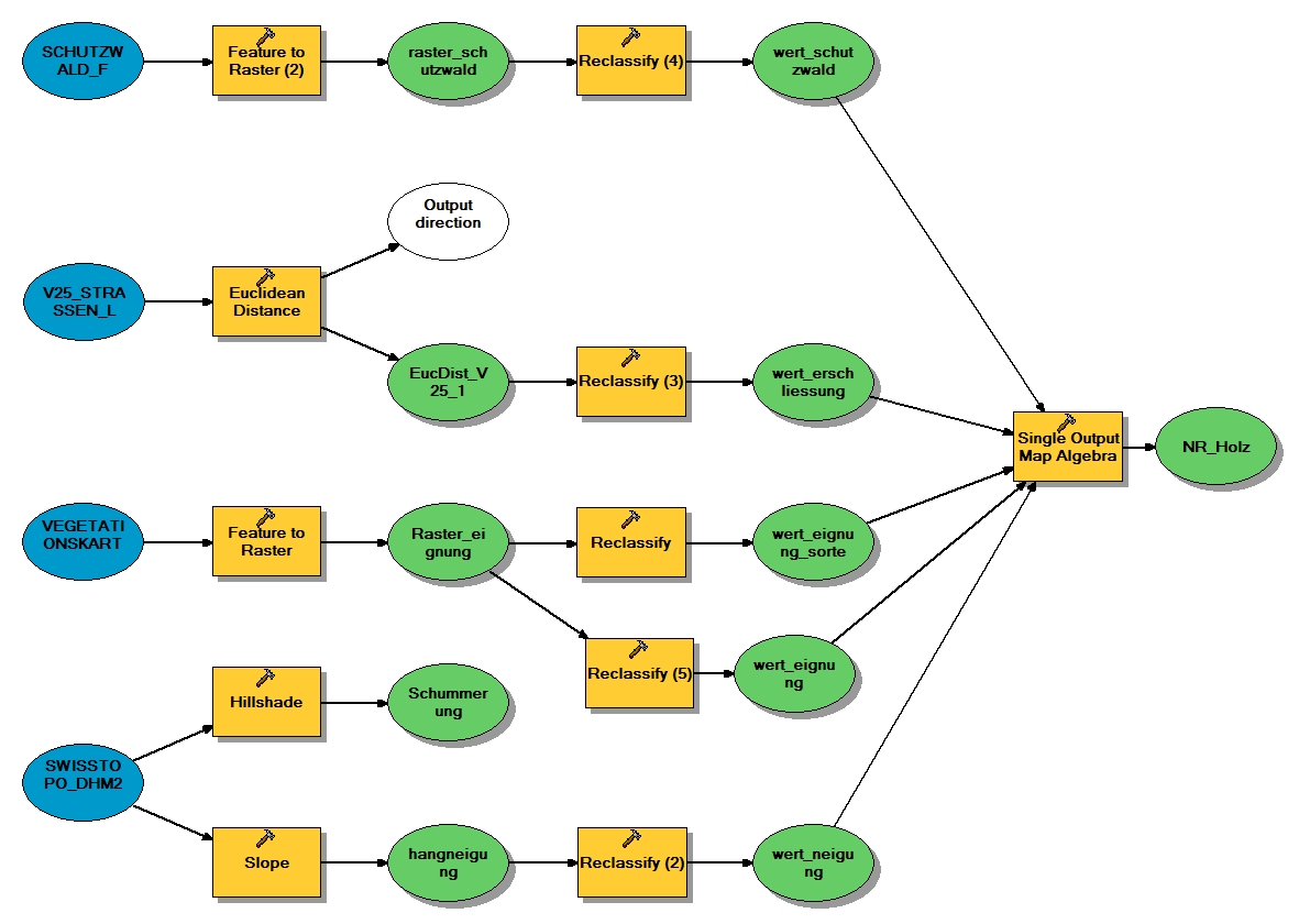
Kombination der Faktoren im Bewertungsmodell
Nach der Bewertung der einzelnen Faktoren wurden die verschiedenen Ergebnisse zu einer Bewertungskarte zusammengefügt. Dazu musste das Modell mit der Funktion Single Output Map Algebra erweitert werden. Diese Formel wurde mit einer zusätzlichen Bewertung ergänzt: Die Waldgesellschaften erhalten den Wert 1, die restlichen Flächen, welche keine Waldflächen sind, erhalten den Wert 0. Diese Werte wurden dann mit der Formel der Gewichtung multipliziert. Dies gilt auch für den Schutzwald. Durch die Multiplikation der Faktoren "Schutzwald" und " Wüchsigkeit" mit den anderen Faktoren, erreicht man, dass das Siedlungsgebiet und der Schutzwald rot dargestellt wird. Die restlichen Faktoren wurden zu einem Durchschnitt verrechnet.
Gewichtung / Anteil der Faktoren:
Wüchsigkeit: 60% Hangneigung: 15% Erschliessung: 15%
Schutzwald: bleibt!
Model
Karte
Folgende Karte gibt Auskunft über das Potenzial des nachwachsenden Rohstoffes Holz, welches sich für die Holzenergie in der Gemeinde Winterthur eignen würde. Rot markiert ist meistens das Siedlungsgebiet, sowie der Schutzwald.
Phase 4: Das Veränderungsmodel
Zum Finden des Planungsprogramms stellten wir uns folgende Fragen:
Was ändert sich im Planungszeitraum von ca. 25 Jahren in den Perimetergemeinden?
- Es entsteht ein Bevölkerungszuwachs
- Mehr Wohnfläche wird benötigt
Was sind die absehbaren Trends und Entwicklungen?
- Die Naherholung wird immer bedeutender
- Die Fläche pro Person nimmt zu
- Wachstum der Arbeitsplatzgebiete / Wirtschaftliche Förderung
Welche Problembereiche bei den Bewertungen wurden festgestellt die man versuchen sollte zu verbessern?
- Das Baugebiet soll vom Nichtbaugebiet klar getrennt werden
Welche Potenziale sollten ausgeschöpft werden?
- Die bestehenden Bauzonen verdichten
- Die Erschliessung optimieren
- Naherholungsgebiete ausschöpfen
Was ist zu schützen/zu erhalten?
- Die Freizeit- und Erholungsgebiete
Daraus ergibt sich als Anforderung an die Visionsplanung folgender Katalog:
Modellbearbeitung
Bei der Modellbearbeitung, welches der optimale Standort der unterschiedlichen Themen gemäss Planungsprogramm aufweist, wurden jeweils die relevanten Rasterdaten einbezogen. Diese Rasterdaten wurden in einem vorgehenden Prozess von verschiedenen Gruppen erarbeitet.
Modellüberlegungen
Nr. 11 Siedlungsverdichtungsgebiet
- Bewertung: [eval_siedlungsverdichtungsgebiet] > 4
- Bemerkung: Die Gebiete wurden primär auf die Stadt Winterthur konzentriert. Zentrumsnahe Gebiete mit einer lockeren Überbauung.
Nr. 13 Wohngebiete mit hoher Dichte (bis 150 P/ha)
- Bewertung: [eval_wohnen>2] + [eval_naherholung] >5
- Bemerkung: Gut erschlossene Gebiete. Bereits besiedeltes Gebiet mit hohem Potenzial.
Nr. 14 Wohngebiete mit mittlerer Dichte (bis 75 P/ha)
- Bewertung: [eval_wohnen>2 + [eval_Naherholung] >5
- Bemerkung: Gebiete befinden sich in der Nähe der Ortszentren
Nr. 15 Wohngebiete mit geringer Dichte (bis 25P/ha)
- Bewertung: [eval_wohnen>2] + [eval_Naherholung] >5
- Bemerkung: Gebiete befinden sich etwas auswärts. Eher an Randgebiete und umliegenden Gemeinden.
Der zusätzliche Variable Teil von 5000 Personen wurden zu 2/3 an den Wohngebiete mit hoher Dichte und zu 1/3 an den Wohngebiete mit mittlerer Dichte aufgeteilt.
Nr. 21 Gewerbe, Dienstleistungs- oder Industriegebiete
- Bewertung: [eval01_verdichtpot] > 3 & [eval02_oevguete] > 2
- Bemerkung: An gut erschlossene Gebiete.
Nr. 22 Neues Gross-Einkaufszentrum (Glatt2)
- Bewertung: [eval06_publikanlag] > 5
- Bemerkung: An gut erschlossener Lage.
Nr. 23 Neus Forschungs- und Technologiezentrum - FHW
- Bewertung: [eval06_publikanlag] > 4 & [eval02_oevguete] > 4
- Bemerkung: An gut erschlossener Lage.
Nr. 31 Neue ARA
- Bewertung: [eval007_naturerhol] < 4 & [eval09_fernwaerme] > 2
- Bemerkung: Die neue ARA wurde an der bestehenden ARA platziert.
Nr. 51 Allg. Erholungsgebiete (Parks, Picknik, Baden, etc.)
- Bewertung: [eval007_naturerhol] > 4 & [eval05_naherhol] < 3
- Bemerkung: Gebiet Siedlungsnah
Nr. 52 Sportplatz (Fussball/Tennis/etc)
- Bewertung: [eval007_naturerhol] < 3 & [eval05_naherhol] > 4
- Bemerkung: Gebiet mit genügend freie Fläche.
Nr. 53 Golfplatz
- Bewertung: [eval10_lws] < 3 & [eval99_biodiv] < 3
- Bemerkung: Wurde dort platziert, wo genügend Fläche zur Verfügung stand. Auf Wald Rücksicht genommen.
Nr. 61 Neue Naturschutz-Biotopflächen
- Bewertung: [eval99_biodiv] > 4 & [eval007_naturerhol] < 3
- Bemerkung: -
Nr. 62 Ausdolung und/oder Bachrevitalisierung
- Bewertung: Layer Oekomorphologische Fliessgewässer geladen, nach „KlasseZH“ darstellen lassen, 5= Bäche eingedolt -> 2km nachgezeichnet
- Bemerkung: -
Nr. 63 Fördergebiete für ökologischer Ausgleich min. 10% der LN
- Bewertung: [eval10_lws] > 3 & [eval99_biodiv] < 3
- Bemerkung: Gebiete mir grosszügiger Fläche
Ergebnis Phase 4
Unter berücksichtigung der oben erwähnten Faktoren und Bewertungen ist folgender Plan entstanden:
Phase 5: Das Wirkungsmodel
Anhand einer Wirkungsmatrix wurde entschieden, welche Faktoren positive oder negative Auswirkungen auf das Model des nachwachsenden Rohstoffes Holz haben. Alle Planung wurden danach anhand dieser Wirkungsmatrix bewertet.
Der einzige Effekt, welches positive Auswirkungen auf unser Model aufweist, bewirkt eine bessere Erschliessung des Waldes. Es spielt dabei keine grosse Rolle, ob die Erschliessung für den Langsamverkehr oder für den MIV gedacht ist. Jedoch wären die MIV-Erschliessungen breiter und würden die Erreichbarkeit mit grossen Fahrzeugen erleichtern.
Alle anderen Eingriffe hätten einen negativen oder keinen Effekt auf den Wald. Da alle Eingriffe zur Rodung oder zum Rodungsverbot führen würde. Sei es neue Wohnzonen oder Naturschutzflächen. Für den Wald selbst wäre eine Naturschutzfläche positiv, jedoch nicht für den Rohstoff Holz, da er nicht mehr genutzt werden könnte.
Wirkungsmatrix
Ergebnisse Phase 5
Die untenstehende Tabelle zeigt auf, welche Planungen im Bezug auf den Rohstoff Holz die besten waren. Die Ergebnisse sind vor allem abhängig von den Platzierungen des Golfplatzes und den Fördergebieten OEAF in den jeweligen Planungen.
Datei:Auswertung Wirkungspläne.jpg
Folgende Wirkungspläne sind entstanden:
SWOT - Analyse
| Was ist? | Was könnte? |
|---|---|
|
Stärken (Strengths): |
Chancen (Oppurtunities): |
|
|
|
Schwächen (Weaknesses): |
Gefahren (Threats): |
|
|
Das Model des nachwachsenden Rohstoffes Holz kann in zukünftigen Planungen genutzt werden. Es zeigt auf, wo sich nutzbares und geschütztes Waldgebiet befindet und ist deshalb für eine Neuplanung sehr hilfreich. Da das Waldgesetz eine Rodung des Waldes nur mit entsprechender Aufforstung zulässt, ist eine bauliche Massnahme im Waldgebiet sehr aufwändig. Falls aber doch etwas auf Waldgebiet realisiert werden würde, liefert das Model Aussagen über die Nutzbarkeit des Holzes. Somit kann es bei einer Entscheidungsfindung einen wertvollen Beitrag leisten.
















