GIS2 2010 Gruppe 4
zurück zu Workshop GIS2 2010
Phase 1: Repräsentationsmodell
Thema: Attraktive Wohnlagen
Bestehende und neu einzuzonende Baugebiete in Winterthur sollen dahingehend untersucht werden, inwiefern sie sich als Wohngebiet eignen und auch eine attraktive Wohnlage bilden. Das Ergebnis soll primär dem Stadtplaner und sekundär den Neuzuzügern sowie der einheimischen Bevölkerung dienen, um attraktive Wohnlagen zu eruieren.
Stakeholder
Wir bewerten das Thema aus der Sicht der Stadt Winterthur, um dem Stadtplaner ein zusätzliches Instrument in die Hand zu geben, eine objektive Entscheidungsfindung bei Neueinzonungen von Wohnzonen zu geben. Ausserdem könnte das Thema für einen Immobilienmakler interessant sein.
Mindmap
Unzählige Themen beeinflussen in unterschiedlichem Ausmass, ob die die Wohnlage attraktiv ist oder nicht. Das nachfolgende Mindmap stellt die wichtigsten Treiber dar.
Bewertung
Aufgrund beschränkt zur Verfügung gestellter Daten für den Bearbeitungsperimeter, konnten nur folgende Themen berücksichtigt werden:
- Sonnenseitige Ausrichtung (südlich, westlich)
- Aussicht
- Gute ÖV-Anbindung
- Kurze Arbeitswege (ohne Landwirtschaftssektor)
- Zone lässt Wohnnutzung zu
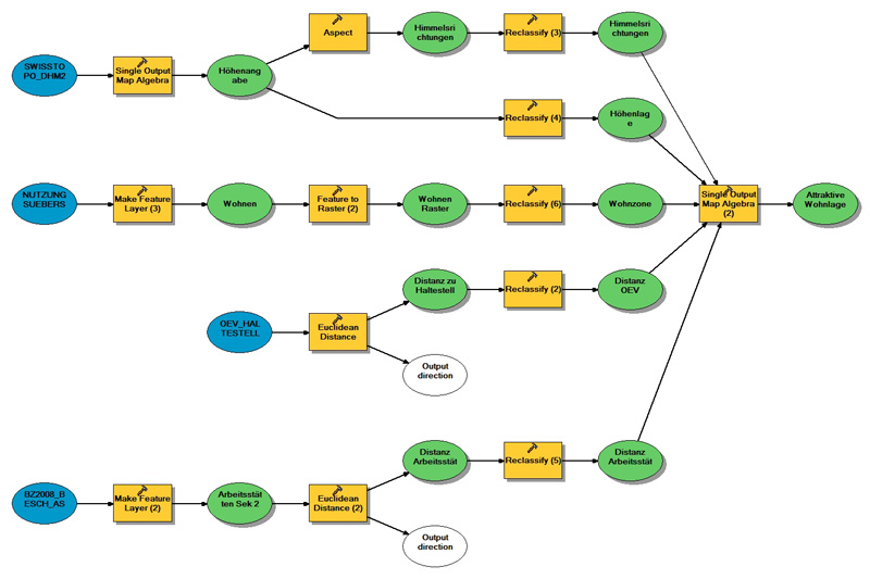
Phase 2: Funktionsmodell
Das Funktionsmodell gibt Auskunft darüber, welche Standorte attraktiv für das Wohnen sind und welche nicht. Die Abstufung erfolgt von grün (sehr gut) bis rot (sehr schlecht). Standorte ausserhalb der Bauzone wurden auch bewertet, da sie für die Zukunft einen wichtigen Hinweis geben, wo neue attraktive Wohnzonen ausgeschieden werden können.
Bewertungs-Faktoren
- Bevorzugte Himmelsrichtung
- Höhenlage
- Distanz zu ÖV-Haltestellen
- Distanz zu Arbeitsstätten
- Bestehende und potentielle Wohnzonen
Zur Ermittlung der geeigneten Wohngebiete in der Region Winterthur kommen verschiedene Faktoren zur Anwendung. Diese Faktoren werden auch mit unterschiedlicher Gewichtung das Endergebnis beeinflussen. Wir unterscheiden Hardfaktoren und Weichfaktoren:
- Hardfaktor: Bestehende und potentielle Wohnzonen
- Weichfaktoren: Distanz zu ÖV-Haltestellen, Höhenlage, bevorzugte Himmelsrichtung, Distanz zu Arbeitsstätten
Der Hardfaktor hat eine grosse Gewichtung bei der Evaluation der Eignung der Wohngebiete, da es ein sogenannter „Killerfaktor“ ist. Das heisst, dass wenn das Gebiet nicht in einer Zone ist, die Wohnnutzungen zulässt, dann wird es automatisch dank der hohen Gewichtung dieses Faktors schlecht abschneiden. Ausserhalb des Zonenplangebietes hat der Hardfaktor keine Wirkung und es kommen nur die Weichfaktoren zur Geltung. Dadurch kann sichergestellt werden, dass dem Grundsatz der Nachhaltigkeit nachgekommen wird und attraktive Wohnlagen primär in Baulandreserven und bestehenden Bauzonen (Verdichtung) gesucht werden.
Phase 3: Bewertungsmodell
Was ist eine gute bzw. schlechte Situation?
- 0 steht für "kein Potential"
- 100 steht für "grösstes Potential" oder "trifft vollständig zu"
- noData steht für "trifft nicht zu" oder "kein Wert vorhanden"
Faktor 1: bevorzugte Himmelsrichtung (Gewicht an Gesamtbewertung 17%)
Bewertungsüberlegungen:
- Gute Bewertung: Eine sehr gute Bewertung erfolgte, wenn das Gelände zwischen 180 - 270 Grad ausgerichtet war (Süden bis Westen).
- Schlechte Bewertung: Eine schlechte Bewertung erfolgte, wenn das Gelände zwischen 315 - 45 Grad ausgerichtet war (Nordwest bis Ost).
Datengrundlage:
- SWISSTOPO_DHM25
Gewichtung:
| Werte (Grad) | Gewichtung (Prozent) |
|---|---|
|
-1-0 |
0 |
|
0-45 |
10 |
|
45-90 |
20 |
|
90-135 |
30 |
|
135-180 |
60 |
|
180-225 |
100 |
|
225-270 |
100 |
|
270-315 |
30 |
|
315-360 |
10 |
|
no Data |
no Data |
Faktor 2: Höhenlage (Gewicht an Gesamtbewertung 29%)
Bewertungsüberlegungen:
- Gute Bewertung: Je höher das Gebiet gelegen ist, desto besser wurde es bewertet.
- Schlechte Bewertung: Je tiefer das Gebiet gelegen ist, desto schlechter wurde es bewertet.
Datengrundlage:
- SWISSTOPO_DHM25
Gewichtung:
| Werte (Höhe in m.ü.M) | Gewichtung (Prozent) |
|---|---|
|
0-345 |
0 |
|
345-450 |
0 |
|
450-600 |
50 |
|
600-750 |
100 |
|
no Data |
no Data |
Faktor 3: Distanz zu Haltestellen ÖV (Gewicht an Gesamtbewertung 8%)
Bewertungsüberlegungen:
- Gute Bewertung: Je näher das Gebiet an einer ÖV Haltestelle gelegen ist, desto besser war die Bewertung.
- Schlechte Bewertung: Je weiter das Gebiet von einer ÖV Haltestelle entfernt ist, desto schlechter war die Bewertung.
Datengrundlage:
- OEV_HALTESTELLEN_P
Gewichtung:
| Werte (Distanz in m) | Gewichtung (Prozent) |
|---|---|
|
0-100 |
100 |
|
100-200 |
90 |
|
200-300 |
80 |
|
300-400 |
60 |
|
400-500 |
40 |
|
500-600 |
30 |
|
600-700 |
20 |
|
700-800 |
10 |
|
800-3000 |
0 |
|
no Data |
no Data |
Faktor 4: Distanz zu Arbeitsstätten(Gewicht an Gesamtbewertung 4%)
Bewertungsüberlegungen:
- Gute Bewertung: Je näher das Gebiet an Arbeitsstätten grenzt, desto besser wurde es bewertet.
- Schlechte Bewertung: Je weiter das Gebiet von Arbeitsstätten entfernt ist, desto schlechter wurde es bewertet.
Datengrundlage:
- BZ2008_BESCH_AST_BESCH_S_ABT_1
Gewichtung:
| Werte (Distanz in m) | Gewichtung (Prozent) |
|---|---|
|
0-200 |
100 |
|
200-500 |
80 |
|
500-1000 |
50 |
|
1000-2000 |
20 |
|
no Data |
no Data |
Faktor 5: Wohnzonen (Gewicht an Gesamtbewertung 42%)
Bewertungsüberlegungen:
- Gute Bewertung: Wenn die Nutzung Wohnen zulässt (z.B. Wohnzone)
- Schlechte Bewertung: Wenn die Nutzung Wohnen nicht zulässt (z.B. Industriezone)
Datengrundlage:
- NUTZUNGSUEBERSICHT_06_F
Gewichtung:
| Werte | Gewichtung (Prozent) |
|---|---|
|
Keine Wohnzone |
0 |
|
Wohnzone |
100 |
|
no Data |
0 |
Funktionenmodell
Modellreport
Resultat: Attraktive Wohnlagen
Aus der Karte ist ersichtlich, dass für den Planungshorizont bis ins Jahr 2030 genügend attraktive Wohnlagen vorhanden sein werden. Dies beinhaltet aber auch Gebiete, die heutzutage noch in der Landwirtschaftszone sind und bei Bedarf eingezont werden müssten.
Phase 4: Das Veränderungsmodell (Entwurfs-/ resp. Planungsphase)
Einleitende Fragen zum Planungsprogramm
Zum Finden des Planungsprogrammes stellten wir uns folgende Fragen:
Was ändert sich im Planungszeitraum von ca. 25 Jahren in den Perimetergemeinden?
- Gemäss Bevölkerungsprognose wird im Bearbeitungsperimeter mit einer steigenden Einwohnerzahl gerechnet
- Durch die steigende Bevölkerungszahl wird der Mobilitätsaspekt eine immer höher werdende Rolle spielen
- Attraktive Wohnlagen werden auch in Zukunft nachgefragt sein
Was sind die absehbaren Trends und Entwicklungen?
- Hohe Mobilität und kurze Wege
- Freizeit wird weiterhin eine wichtige Rolle spielen
- Ökologische Aspekte (Nachhaltigkeit) werden immer höher geachtet
Welche Problembereiche bei den Bewertungen wurden festgestellt die man versuchen sollte zu verbessern?
- Bestehende Wohnzonen müssten stärker gewichtet werden, damit die Wohnzoneneignung in Industriezonen ausgeschlossen bzw. minimiert werden kann
Welche Potenziale sollten ausgeschöpft werden?
- Qualitativ hochwertige Flächen für's Wohnen in Stadtnähe mit guter ÖV-Anbindung
Was ist zu schützen/zu erhalten?
- Wichtige Naherholungsgebiete sollen geschützt werden
- Natur und Landschaft soll so wenig wie möglich beeinträchtigt werden
Planungsprogramm Vision Winterthur 2030
Für die Bestimmung der optimalen Standorte der verschiedenen Themenbereiche wurden die Ergebnisse der anderern Gruppen berücksichtigt und mit einer geeigneten SQL-Abfrage eingegrenzt. Darauf folgte eine Selektion der resultierenden Auswahl, gestützt auf Erfahrungswerten und den Überlegungen in der folgenden Tabelle.
| Nr. | Bereich | Einbezogene Bewertungsmodelle | Überlegungen |
|---|---|---|---|
|
11 |
Siedlungsverdichtungsgebiet |
[eval01_verdichtpot] > 5 and [eval04_wohnen] > 4 |
Sehr hohes Verdichtungspotential und hohe Wohnattraktivität (Trendquartiere wie z.B. Winterthur Seen) |
|
12 |
Gebiete „Elitäres Wohnen“ |
nicht behandelt |
- |
|
13 |
Wohngebiete mit hoher Dichte |
[eval04_wohnen] < 3 and [eval01_verdichtpot] > 5 and [eval02_oevguete] > 4 |
Sehr hohes Verdichtungspotential vorhanden, nicht in Konkurrenz zu attrakiven Wohnlagen |
|
14 |
Wohngebiete mit mittlerer Dichte |
[eval04_wohnen] <= 4 and [eval01_verdichtpot] > 3 |
Vorallem in verschiedenen Staddteilen von Winterthur |
|
15 |
Wohngebiete mit geringer Dichte |
[eval04_wohnen] >= 4 and [eval01_verdichtpot] < 2 and [eval02_oevguete] > 4 |
Eher in Randgebieten |
|
21 |
Gewerbe, Dienstleistungs- oder Industriegebiet |
[eval06_publikanlag] >= 4 and [eval02_oevguete] >= 4 |
In der Nähe von bestehenden Gewerbe-/Industriegebieten |
|
22 |
Neues Gross-Einkaufszentrum |
[eval06_publikanlag] >= 4 and [eval02_oevguete] >=4 and [eval04_wohnen] <=1 |
In der Nähe eines Autobahnanschlusses |
|
23 |
Neues Forschungs- und Technologiezentrum |
[eval01_verdichtpot] >= 3 and [eval02_oevguete] > 4 and [eval06_publikanlag] < 3 and [eval09_fernwaerme] > 2 |
Zentrale Lage mit sehr guter ÖV-Anbindung (in der Nähe von Hochschulen --> Technologietransfer) |
|
31 |
Neue ARA |
keine |
ARA-Erweiterung |
|
41 |
Gebiete für Langsamverkehr |
nicht behandelt |
- |
|
42 |
Gebiete für ÖV-Aufwertung |
nicht behandelt |
- |
|
43 |
Strassen |
nicht behandelt |
- |
|
44 |
ÖV-Haltestellen |
nicht behandelt |
- |
|
51 |
Allg. Erholungsgebiete |
[eval99_biodiv] >= 4 and [eval05_naherhol] <= 2 |
Siedlungsnahe Erholungsgebiete, überwiegend mit guter Aussicht |
|
52 |
Sportplatz |
[eval05_naherhol] > 4 and [eval99_biodiv] <= 2 |
Verteilung auf die grössten Ortschaften |
|
53 |
Golfplatz |
[eval07_vsg_freiraum] > 3 and [eval99_biodiv] <= 1 |
Zusammenhängendes Gebiet am Siedlungsrand mit intaktem Naturraum |
|
61 |
Neue Naturschutz-Biotopflächen |
[eval99_biodiv] > 5 |
Wertvolle Lebensräume |
|
62 |
Ausdolungen und Bachrevitalisierungen |
[eval99_biodiv] > 2 |
Ausdolungen in der Nähe von Siedlungsgebieten |
|
63 |
Fördergebiete für Öko-Ausgleich |
[eval10_lws] > 1 and [eval99_biodiv] >= 2 |
Grossflächige Gebiete, verteilt im gesamten Perimeter |
Berücksichtigte Grundlagen:
- Nr. 21: Nutzungsplanung
- Nr. 62: Gewässerkataster
Karte Planungsprogramm Vision Winterthur 2030
Die digitalisierten Flächen berücksichtigen die im Planungsprogramm vorgegebene maximal zulässige Abweichung von 10%.
Phase 5: Wirkungsmodell
Wirkungsmatrix
Mit der Bewertungsmatrix werden die Auswirkungen der Planungsthemen auf die attraktiven Wohnlagen eingestuft (Bereich von -2 bis +2).
Wirkungsanalyse
Basierend auf der Bewertungsmatrix und dem Bewertungsmodell der attraktiven Wohnlagen wurde mit jedem der von den Gruppen erstellten Visionsplänen eine Wirkungsanalyse durchgeführt. Diese zeigt auf, wie günstig sich die unterschiedlichen Visionspläne jeweils auf die eigene Planung auswirken.
| Rangierung | Gruppennummer | Erreichte Punktzahl | Link zur Visionskarte |
|---|---|---|---|
|
1 |
Gr. 9 |
2122 |
|
|
2 |
Gr. 4 |
1595 |
|
|
3 |
Gr. 8 |
1558 |
|
|
4 |
Gr. 1 |
1513 |
|
|
5 |
Gr. 10 |
1403 |
|
|
6 |
Gr. 3 |
902 |
|
|
7 |
Gr. 12 |
827 |
|
|
8 |
Gr. 2 |
806 |
|
|
9 |
Gr. 11 |
491 |
|
|
10 |
Gr. 7 |
37 |
|
|
11 |
Gr. 6 |
26 |
|
|
12 |
Gr. 5 |
-707 |
Phase 6: SWOT-Analyse und Schlusswort
SWOT-Analyse
Die SWOT-Analyse zeigt die Überlegungen und Einschätzungen zum Optimierungspotential und der Nützlichkeit des Modells "attraktive Wohnlagen".
| Was ist? | Was könnte? |
|---|---|
|
Stärken |
Chancen |
|
|
|
Schwächen |
Gefahren |
|
|
Schlusswort
Abschliessend kann gesagt werden, dass das Steinitz-Framework eine einfache, gut nachvollziehbare, grafische Darstellung der Ergebnisse ist. Sie kann als wertvolle Diskussionsgrundlage für Entscheidungsträger herangezogen werden. Die Arbeitsteilung bei der Erarbeitung des Modells ermöglicht eine hohe Kosten- und Zeiteffizienz. Der modulare Aufbau bewährt sich insbesondere bei grossen Projekten. Dieser lässt sich bei Bedarf systematisch erweitern und bietet auch anderen Fragestellungen (Sozial-, Finanz-, Bildungspolitik...) eine gute Datenbasis für weitere Analysen.




