GIS2 2010 Gruppe 6
zurück zu Workshop GIS2 2010
Phase 1: Erarbeitung des Repräsentationsmodells
Definition publikumsintensive Einrichtung
Der Begriff der publikumsintensiven Einrichtung umfasst grundsätzlich eine weitgefasste Typologie von Anlagen.
ARE und BUWAL (Muggli 2002) definieren Publikumsintensive Konsum- und Freizeit-Einrichtungen wie folgt:
Die Liste ist jedoch nocht abschliessend. So können Einrichtungen wie Bank, Post etc. ebenfalls zu publikumsintensiven Einrichtungen gezählt werden.
Problematik
Publikumsintensive Einrichtungen, welche sich nicht an zentraler Lage befinden, haben beträchtliche räumliche Auswirkungen. Zum Einen schwächen sie die bestehenden Zentren. Zum Anderen erhöht sich aufgrund des grossen Publikumsaufkommens von solchen Anlagen die Attraktivität des Standortes für die Ansiedlung weiterer dezentraler Betriebe, welche von diesem Kundenstrom profitieren können. Publikumsintensive Einrichtungen sind also auch zentrenbildend. Aufgrund ihrer überkommunalen Bedeutung können sie zudem viel Verkehr erzeugen und sind damit umweltrelevant.
Stakeholder
Wir bewerten das Thema aus der Sicht eines Investors, der ein geeignetes Grundstück sucht um seine publikumsintensive Einrichtung zu erstellen.
Phase 2: Erarbeitung des Funktionsmodells
Das Funktionsmodell ist grundsätzlich sehr einfach gestrickt. Es zeigt auf grafische Weise gute und schlechte Standorte auf, indem eine Farbunterscheidung stattfindet.
- Gute Standorte werden mit 100 Punkten bewertet und erhalten die Farbe grün.
- Schlechte Standorte werden mit 0 Punkten bewertet und erhalten die Farbe rot.
Bewertungs - Faktoren
- Erschliessungsstand (Grundstückverfügbarkeit)
- Was ist gut: baureif
- was ist schlecht: noch nicht erschlossen, längerfristig baureif
- Distanz zum Autobahnanschluss (Erreichbarkeit)
- Was ist gut: Nähe Autobahn Ein-/Ausfahrt
- was ist schlecht: nächste Autobahn Ein-/Ausfahrt ist weit weg
- Distanz zu ÖV-Haltestellen (Erreichbarkeit)
- Was ist gut: Nähe ÖV-Haltestelle
- was ist schlecht: Haltestelle ist weit weg
- Hangneigung
- Was ist gut: flach
- was ist schlecht: starke Neigung
- Parzellengrösse
- Was ist gut: genügend gross
- was ist schlecht: zu klein, zu gross
- Distanz zum Zentrum (Einzugsgebiet)
Lage ist abhängig von Art der Publikumsintensiven Einrichtung. Grundsätzlich gilt: je näher die Publikumsintensive Einrichtung beim Zentrum ist, um so grösser ist das Einzugsgebiet der Kundinnen und Kunden.
Beispiele:
- Zentrale Lage für kleinere Publikumsintensive Einrichtungen wie Post, Bank etc.
- Grössere Publikumsintensive Einrichtungen mit verkehrsintensiver Auswirkung eher dezentral, da grössere Grundstücke in zentralen Lagen der Innenstadt, die sich für den Bau von grösseren Publikumsintensiven Einrichtungen eignen würden, heute kaum noch zu finden und/oder zu teuer sind.
- Nutzungszone
- Was ist gut: Gewerbe-, Industriezone
- was ist schlecht: Wohnzone
Phase 3: Erarbeiten Bewertungsmodelle
Für die weitere Verarbeitung werden die einzelnen Faktoren genauer betrachtet und deren Attribute bewertet.
Erschliessungsstand (Grundstückverfügbarkeit)
Datengrundlage: Nutzungsübersicht_06
Faktorableitung:
- überbaut: 20
- baureif: 100
- baureif in 5 Jahren: 80
- längerfristig baureif: 20
Autobahnanschluss (Erreichbarkeit)
Datengrundlage: V25_Strassen
Faktorableitung
- < 500m: 100
- 501m bis 1000m: 80
- 1001m bis 2000m: 50
- > 2000m: 10
ÖV-Haltestelle (Erreichbarkeit)
Datengrundlage: ÖV_Haltestellen
Faktorableitung
- < 300m: 100
- 301m bis 500m: 70
- 501m bis 800m: 30
- > 800m: 0
Hangneigung
Datengrundlage: DHM 25, Swisstopo
Faktorableitung:
- < 17°: 100
- 18° bis 25°: 80
- 26° bis 35°: 40
- 36° bis 43°: 40
- > 43°: 10
Parzellengrösse
Datengrundlage: Liegenschaften
Faktorableitung:
- < 1000m2: 10
- 1001m2 bis 2000m2: 40
- 2001m2 bis 5000m2: 80
- 5001m2 bis 10000m2: 100
- 10001m2 bis 15000m2: 40
- > 15000m2: 10
Distanz zum Zentrum
Datengrundlage: Nutzung(Kern- und Zentrumsgebiete)
Faktorableitung:
- < 300m: 100
- 301m bis 600m: 80
- 601m bis 1000m: 50
- > 1000m: 20
Nutzungszone
Bewertungsüberlegungen: Was ist gut - was ist schlecht?
Datengrundlage: Nutzungsuebersicht_06
Faktorableitung:
- Industrie und Dienstleistung: 100
- Zentrum: 100
- Kernzone: 80
- Wohn- und Gewerbe: 60
- übrige Zonen: 0
Faktorkombination: Gewichtung und Überlagerung
Da die Beurteilung aus Sicht eines Investors geschieht, werden die Faktoren Erschliessungsstand (Grundstückverfügbarkeit), Parzellengrösse und Nutzungszone am Höchsten gewertet.
Übersicht Faktorgewichtung:
Erschliessungsstand (Grundstückverfügbarkeit): 3x
Distanz zum Autobahnanschluss: 1x
Distanz zu ÖV-Haltestellen: 1x
Distanz zum Zentrum: 1x
Hangneigung: 2x
Parzellengrösse: 3x
Nutzungszone: 3x
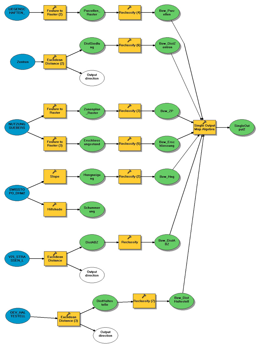
Modell
Beurteilungskarte
Phase 4: Das Veränderungsmodell
Für die Bezeichnung der geeigneten Standorten der verschiedenen Punkte des Planungsprogrammes wurden einerseits die Bewertungsgrundlagen der anderen Gruppen sowie weitere GIS-Grundlagen verwendet. Andereseits basierte die Bezeichnung der Gebiete auf dem "gesunden Menschenverstand". (Bsp. Keine Flächen in Wald oder auf Strassen und Schienen).
Neue Naturschutz-Biotopflächen:
- schlecht geeignete Landwirtschaftsflächen
- keine bestehenden Naturschutzgebiete
- kein Potential für Energieholz
- schlechte Eignung für Wohnnutzung
Allg. Erholungsgebiete: [eval007_naturerhol] > 3 & [eval05_naherhol] > 3 & [eval07_vsg_freiraum] > 3
- gute Naherholungsgebiete
- gute Naturerholungsgebiete
- gute Erreichbarkeit von Freiräumen
Sportplatz:
- gute Eignung für publikumsintensive Einrichtungen
- gute Erreichbarkeit von Freiräumen
Golfplatz:
- schlecht geeignete Landwirtschaftsflächen
Siedlulngsverdichtungsgebiete:
- hohe ÖV-Güteklasse
- hohes Verdichtungspotential
Wohngebiet mit hoher Dichte:
- sehr hohe ÖV-Güteklasse
- attraktive Wohnreserve
Wohngebiet mit mittlerer Dichte:
- gute ÖV-Güteklasse
- gute Eignung für Wohnnutzung
Wohngebiete mit niedriger Dichte:
- attraktive Wohnreserve
- gute Eignung für Wohnnutzung
ARA:
- schlechtes Fernwärmepotential (wo noch keine ähnliche Anlagen stehen)
- hohes Verdichtungspotential
Ökofläche:
- schlechte Eignung für Landwirtschaftsflächen
- wertvolle Lebensräume
Gewerbe-, Dienstleistungs- oder Industriegebiete:
- gute ÖV-Güteklasse
- schlechte Eignung für Wohnnutzung
Neues Gross-Einkaufszentrum (Glatt 2):
- gute ÖV-Güteklasse
- gute Eignung für publikumsintensive Einrichtungen
Neues Forschungs-und Technologiezentrum:
- gute ÖV-Güteklasse
- hohes Fernwärmepotential
- schlechte Eignung für Wohnnutzung
Ausdolung und/oder Bachrevitalisierung:
- schlechte Erreichbarkeit von Freiräumen
- schlechte Erreichbarkeit von Naherholungsgebieten
- GIS-Daten: Gewässer
Bewertungstabelle
Planung der Standorte
Phase 5: Die Wirkungsmodelle
Wirkungsmatrix
Um die Auswirkungen der unterschiedlichen Planungen auf die Sicht der Standorte von PE abzuschätzen wurde eine Wirkungsmatrix ausgefüllt. Dabei wurden vor allem die höheren Bewertungsstufen von Arbeiten, Dienstleistung und Verkehr als sehr positiv bewertet.
Wirkungsanalyse
Mit dem Bewertungsdatensatz und der Wirkungsmatrix wurden alle Planungen in der Wirkungsanalyse getestet und auf ihre Wirkung hin bewertet. Die Rangierung basiert auf der erreichten Punktzahl; je höher die Punktzahl, desto besser klassiert. Dabei schafft es der Plan der Gruppe 007 am besten auf die bestehenden Werte Rücksicht zu nehmen.
| Rang | Punkte | Gruppe | |
|---|---|---|---|
|
1 |
16'103 |
Gruppe 007 |
|
|
2 |
15'458 |
Gruppe 09 |
|
|
3 |
15'217 |
Gruppe 99 |
|
|
4 |
15'125 |
Gruppe 10 |
|
|
5 |
13'815 |
Gruppe 07 |
|
|
6 |
12'746 |
Gruppe 11 |
|
|
7 |
12'724 |
Gruppe 01 |
|
|
8 |
12'592 |
Gruppe 04 |
|
|
9 |
12'471 |
Gruppe 08 |
|
|
10 |
11'985 |
Gruppe 05 |
|
|
11 |
10'487 |
Gruppe 06 |
|
|
12 |
10'472 |
Gruppe 02 |
SWOT - Analyse
| Was ist...? | Was könnte...? | |
|---|---|---|
|
Stärken |
Chancen |
|
|
Das Planungsmodell ergibt einen ersten Überblick über interessante Standorte von PE für potenzielle Investoren. |
Das Modell kann als ergänzendes Instrument zur Standortplanung von PE benutzt werden. | |
|
Schwächen |
Risiken | |
|
Die Betrachtung der Standorte für PE erfolgte aus Sicht eines Investors. Jedoch unterscheiden sich die Interessen der Wirtschaft (Bodenpreise, Grundstückverfügbarkeit, Parzellengrösse, Gestaltungsvorschriften, Synergien, Einzugsgebiet, MIV Erschliessung etc.) zum Teil stark von den Interessen der Raumplanung (Haushälterische Bodennutzung, Kapazität des Strassennetzes, ÖV Erschliessung, LV Erschliessung etc.) und den Interessen der Bevölkerung (Luftreinhaltung, Lärmemission etc.). Für ein aussagekräftiges Modell müssten zudem noch weitere Aspekte, wie beispielsweise bestehende Verkehrsbelastungen oder gute LV-Verbindungen, hinzugezogen werden. Die gute und attraktive Erreichbarkeit mit ÖV und LV müsste im Modell stärker gewichtet werden. |
Da die Auswirkungen auf den Verkehr vernachlässigt wurden, könnten verschiedene Standorte zu einer Überbelastung an bestimmten Verkehrsknoten führen. Man könnte sich zu fest auf das Modell stützen. (Denn auch dieses kann Lücken aufweisen.) Verwendung von veralteten Daten -> die Daten müssen immer nachgeführt und den veränderten Umständen jeweils angepasst werden. |
FAZIT
Da der Begriff der Publikumsintensiven Einrichtung grundsätzlich eine weitgefasste Typologie von Anlagen umfasst, ist es schwierig ein einheitliches Modell für potenzielle Standorte von Publikumsintensive Einrichtungen zu erstellen. Wie die einzelnen Einrichtungen im Raum verteilt werden/sind, ist grundsätzlich abhängig vom Zusammenspiel verschiedener Standortfaktoren, welche je nach Typolgie der Anlage unterschiedliche Prioritäten haben. So können zentrale Lagen für bestimmte Einrichtungen wie beispielsweise Multiplex-Kino oder Welnessanlagen einen idealen Standort darstellen. Derselbe Standort kann jedoch für Einrichtungen wie beispielsweise einen Baumarkt oder Zoo als gänzlich ungeeignet bezeichnet werden. Es ist deshalb vorgängig genau abzuklären und zu definieren, welche Einrichtungen das Modell zu behandeln hat.





