Von 12345 hochgeladene Dateien

Zur Navigation springen Zur Suche springen

Diese Spezialseite listet alle hochgeladenen Dateien auf.

Dateiliste
Datum Name Vorschaubild Grösse Beschreibung Versionen
14:34, 5. Jan. 2011 Wp99e4.pdf (Datei) 1,68 MB   1
14:34, 5. Jan. 2011 Wp11e4.pdf (Datei) 1,67 MB   1
14:34, 5. Jan. 2011 Wp10e4.pdf (Datei) 1,67 MB   1
14:33, 5. Jan. 2011 Wp8e4.pdf (Datei) 1,67 MB   1
14:33, 5. Jan. 2011 Wp7e4.pdf (Datei) 1,67 MB   1
14:32, 5. Jan. 2011 Wp007e4.pdf (Datei) 1,68 MB   1
14:32, 5. Jan. 2011 Wp6e4.pdf (Datei) 1,67 MB   1
14:32, 5. Jan. 2011 Wp5e4.pdf (Datei) 1,67 MB   1
14:31, 5. Jan. 2011 Wp4e4.pdf (Datei) 1,67 MB   1
14:31, 5. Jan. 2011 Wp2e4.pdf (Datei) 1,67 MB   1
14:30, 5. Jan. 2011 Wp1e4.pdf (Datei) 1,66 MB   1
14:20, 5. Jan. 2011 Wp9e4.pdf (Datei) 1,67 MB   1
14:07, 5. Jan. 2011 Wirkungsmatrix ad.jpg (Datei) 229 KB   1
13:55, 5. Jan. 2011 Planungsprogramm ad.jpg (Datei) 638 KB   1
13:52, 5. Jan. 2011 Planungsprogramm ad.pdf (Datei) 798 KB   1
10:37, 5. Jan. 2011 Mindmap attr wl.jpg (Datei) 128 KB   1
15:17, 11. Nov. 2010 Model report ad.pdf (Datei) 81 KB   1
16:41, 10. Nov. 2010 Attraktive wohnlagen ad low.jpg (Datei) 797 KB   1
16:37, 10. Nov. 2010 Modell grafik ad low.jpg (Datei) 112 KB   1
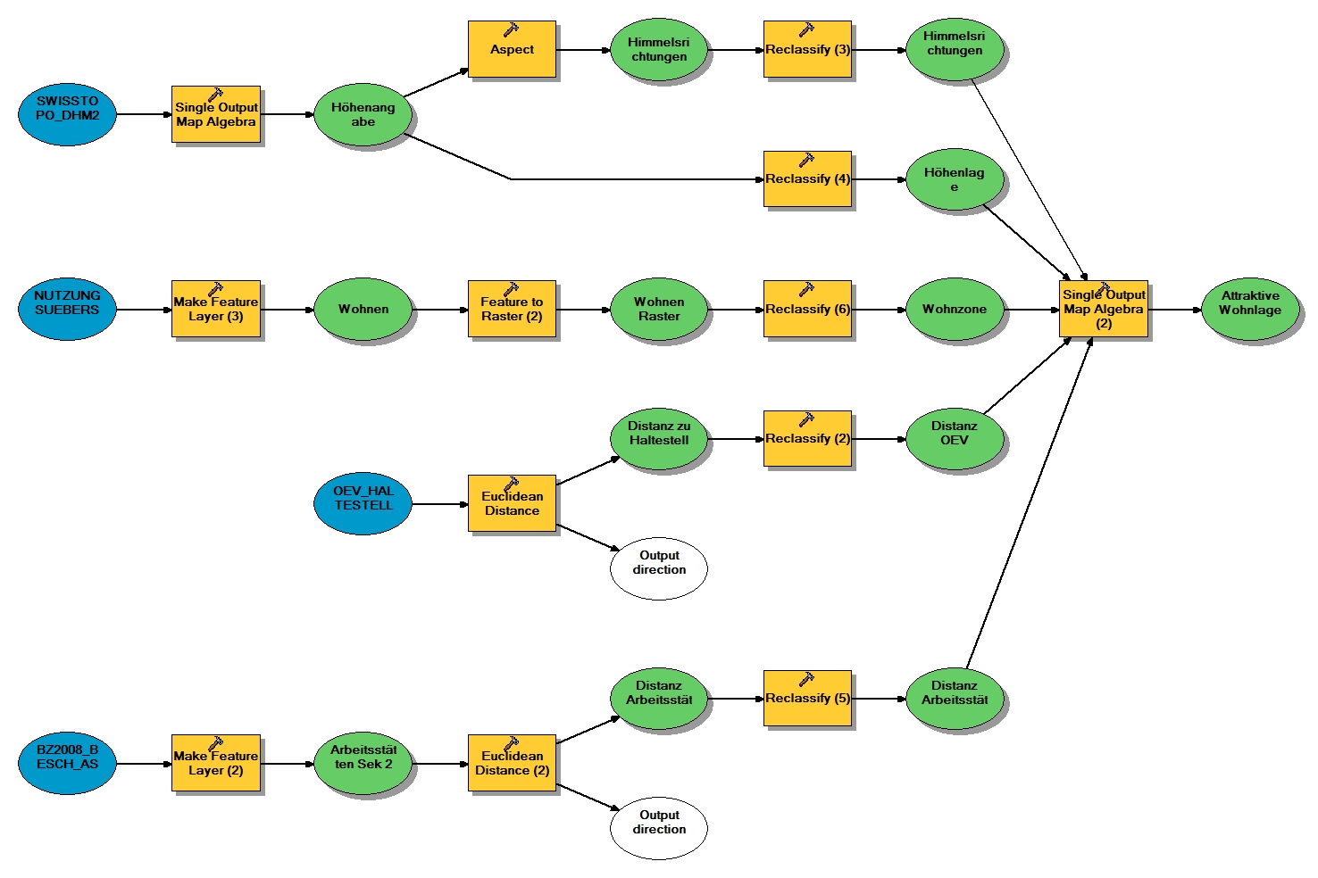
16:34, 10. Nov. 2010 Modell grafik ad.jpg (Datei) 331 KB   1