GIS2 2010 Gruppe 6: Unterschied zwischen den Versionen
Sroth (Diskussion | Beiträge) |
|||
| Zeile 30: | Zeile 30: | ||
Erschliessungsstand (Grundstückverfügbarkeit) | Erschliessungsstand (Grundstückverfügbarkeit) | ||
Distanz zum Autobahnanschluss | Erreichbarkeit (Distanz zum Autobahnanschluss und zu ÖV-Haltestellen) | ||
Distanz zum Zentrum | Distanz zum Zentrum (Einzugsgebiet) | ||
Hangneigung | Hangneigung | ||
| Zeile 69: | Zeile 69: | ||
==== Autobahnanschluss ==== | ==== Erreichbarkeit Autobahnanschluss ==== | ||
Bewertungsüberlegungen: Was ist gut - was ist schlecht? | Bewertungsüberlegungen: Was ist gut - was ist schlecht? | ||
| Zeile 89: | Zeile 89: | ||
* > 2000m: 10 | * > 2000m: 10 | ||
==== Erreichbarkeit ÖV-Haltestelle==== | |||
Bewertungsüberlegungen: Was ist gut - was ist schlecht? | |||
* Gut: Nähe ÖV-Haltestelle | |||
* Schlecht: Haltestelle ist weit weg | |||
Datengrundlage: ÖV_Haltestellen | |||
Faktorableitung | |||
* < 300m: 100 | |||
* 301m bis 500m: 70 | |||
* 501m bis 800m: 30 | |||
* > 800m: 0 | |||
==== Hangneigung ==== | ==== Hangneigung ==== | ||
| Zeile 112: | Zeile 136: | ||
* > 43°: 10 | * > 43°: 10 | ||
==== Parzellengrösse ==== | ==== Parzellengrösse ==== | ||
| Zeile 137: | Zeile 162: | ||
* > 15000m2: 10 | * > 15000m2: 10 | ||
==== Distanz zum Zentrum ==== | ==== Distanz zum Zentrum ==== | ||
| Zeile 154: | Zeile 180: | ||
Datengrundlage: | Datengrundlage: Nutzung(Kern- und Zentrumsgebiete) | ||
Faktorableitung: | Faktorableitung: | ||
| Zeile 162: | Zeile 188: | ||
* 301m bis 600m: 80 | * 301m bis 600m: 80 | ||
* 601m bis 1000m: | * 601m bis 1000m: 50 | ||
* > 1000m: 20 | |||
==== Nutzungszone ==== | ==== Nutzungszone ==== | ||
| Zeile 201: | Zeile 228: | ||
Distanz zum Autobahnanschluss: 1x | Distanz zum Autobahnanschluss: 1x | ||
Distanz zu ÖV-Haltestellen: 1x | |||
Distanz zum Zentrum: 1x | Distanz zum Zentrum: 1x | ||
Version vom 11. November 2010, 13:50 Uhr
zurück zu Workshop GIS2 2010
Standorte für publikumsintensive Einrichtungen
Definition publikumsintensive Einrichtung
Der Begriff der publikumsintensiven Einrichtung umfasst grundsätzlich eine weitgefasste Typologie von Anlagen.
ARE und BUWAL (Muggli 2002) definieren Publikumsintensive Konsum- und Freizeit-Einrichtungen wie folgt:
Die Liste ist jedoch nocht abschliessend. So können Einrichtungen wie Bank, Post etc. ebenfalls zu Publikumsintensiven Einrichtungen gezählt werden.
Problematik
Publikumsintensive Einrichtungen, welche sich nicht an zentraler Lage befinden, haben beträchtliche räumliche Auswirkungen. Zum Einen schwächen sie die bestehenden Zentren. Zum Anderen erhöht sich aufgrund des grossen Publikumsaufkommens von solchen Anlagen die Attraktivität des Standortes für die Ansiedlung weiterer dezentraler Betriebe, welche von diesem Kundenstrom profitieren können. Publikumsintensive Einrichtungen sind also auch zentrenbildend. Aufgrund ihrer überkommunalen Bedeutung können sie zudem viel Verkehr erzeugen und sind damit umweltrelevant.
Stakeholder
Wir bewerten das Thema aus der Sicht eines Investors, der ein geeignetes Grundstück sucht um seine publikumsintensive Einrichtung zu erstellen.
Bewertung
Bewertungs - Faktoren
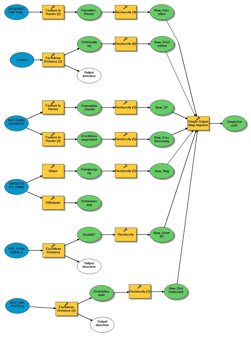
Erschliessungsstand (Grundstückverfügbarkeit)
Erreichbarkeit (Distanz zum Autobahnanschluss und zu ÖV-Haltestellen)
Distanz zum Zentrum (Einzugsgebiet)
Hangneigung
Parzellengrösse
Nutzungszone
Bewertungsinhalt
Erschliessungsstand (Grundstückverfügbarkeit)
Bewertungsüberlegungen: Was ist gut - was ist schlecht?
- Gut: baureif
- Schlecht: noch nicht erschlossen, längerfristig baureif
Datengrundlage: Nutzungsübersicht_06
Faktorableitung:
- überbaut: 20
- baureif: 100
- baureif in 5 Jahren: 80
- längerfristig baureif: 20
Erreichbarkeit Autobahnanschluss
Bewertungsüberlegungen: Was ist gut - was ist schlecht?
- Gut: Nähe Autobahn Ein-/Ausfahrt
- Schlecht: nächste Autobahn Ein-/Ausfahrt ist weit weg
Datengrundlage: V25_Strassen
Faktorableitung
- < 500m: 100
- 501m bis 1000m: 80
- 1001m bis 2000m: 50
- > 2000m: 10
Erreichbarkeit ÖV-Haltestelle
Bewertungsüberlegungen: Was ist gut - was ist schlecht?
- Gut: Nähe ÖV-Haltestelle
- Schlecht: Haltestelle ist weit weg
Datengrundlage: ÖV_Haltestellen
Faktorableitung
- < 300m: 100
- 301m bis 500m: 70
- 501m bis 800m: 30
- > 800m: 0
Hangneigung
Bewertungsüberlegungen: Was ist gut - was ist schlecht?
- Gut: flach
- Schlecht: starke Neigung
Datengrundlage: DHM 25, Swisstopo
Faktorableitung:
- < 17°: 100
- 18° bis 25°: 80
- 26° bis 35°: 40
- 36° bis 43°: 40
- > 43°: 10
Parzellengrösse
Bewertungsüberlegungen: Was ist gut - was ist schlecht?
- Gut: genügend gross
- Schlecht: zu klein, zu gross
Datengrundlage: Liegenschaften
Faktorableitung:
- < 1000m2: 10
- 1001m2 bis 2000m2: 40
- 2001m2 bis 5000m2: 80
- 5001m2 bis 10000m2: 100
- 10001m2 bis 15000m2: 40
- > 15000m2: 10
Distanz zum Zentrum
Bewertungsüberlegungen: Was ist gut - was ist schlecht?
Lage ist abhängig von Art der Publikumsintensiven Einrichtung.
Grundsätzlich gilt: je näher die Publikumsintensive Einrichtung beim Zentrum ist, um so grösser ist das Einzugsgebiet der Kundinnen und Kunden.
Beispiele:
Zentrale Lage für kleinere Publikumsintensive Einrichtungen wie Post, Bank etc.
Grössere Publikumsintensive Einrichtungen mit verkehrsintensiver Auswirkung eher dezentral, da grössere Grundstücke in zentralen Lagen der Innenstadt, die sich für den Bau von grösseren Publikumsintensiven Einrichtungen eignen würden, heute kaum noch zu finden und/oder zu teuer sind.
Datengrundlage: Nutzung(Kern- und Zentrumsgebiete)
Faktorableitung:
- < 300m: 100
- 301m bis 600m: 80
- 601m bis 1000m: 50
- > 1000m: 20
Nutzungszone
Bewertungsüberlegungen: Was ist gut - was ist schlecht?
- Gut: Gewerbe-, Industriezone
- Schlecht: Wohnzone
Datengrundlage: Nutzungsuebersicht_06
Faktorableitung:
- Industrie und Dienstleistung: 100
- Zentrum: 100
- Kernzone: 80
- Wohn- und Gewerbe: 60
- übrige Zonen: 0
Faktorkombination: Gewichtung und Überlagerung
Da die Beurteilung aus Sicht eines Investors geschieht, werden die Faktoren Erschliessungsstand (Grundstückverfügbarkeit), Parzellengrösse und Nutzungszone am Höchsten gewertet.
Übersicht Faktorgewichtung:
Erschliessungsstand (Grundstückverfügbarkeit): 3x
Distanz zum Autobahnanschluss: 1x
Distanz zu ÖV-Haltestellen: 1x
Distanz zum Zentrum: 1x
Hangneigung: 2x
Parzellengrösse: 3x
Nutzungszone: 3x
Modell




