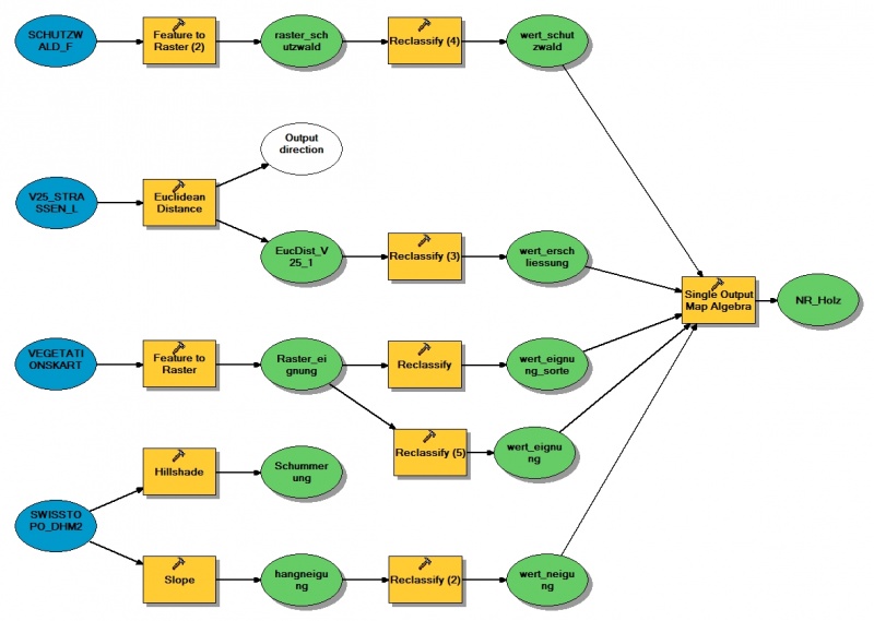
Datei:Modell Diagramm Gruppe11.jpg

Aus Geometa Lab OST
Version vom 10. November 2010, 14:29 Uhr von Dbelperi (Diskussion | Beiträge)
(Unterschied) ← Nächstältere Version | Aktuelle Version (Unterschied) | Nächstjüngere Version → (Unterschied)
Zur Navigation springen Zur Suche springen

Originaldatei(1'181 × 840 Pixel, Dateigrösse: 273 KB, MIME-Typ: image/jpeg)

Dateiversionen

Klicke auf einen Zeitpunkt, um diese Version zu laden.

Version vomVorschaubildMasseBenutzerKommentar
aktuell14:29, 10. Nov. 2010Vorschaubild der Version vom 14:29, 10. Nov. 20101'181 × 840 (273 KB)Dbelperi (Diskussion | Beiträge)

Die folgende Seite verwendet diese Datei: